Curiosii for ever!
: Car repair manuals for everyone.
Home
>>
BMW
>>
2004
>>
320i (E46) (CANADA) L6-2.2L M54
>>
Repair and Diagnosis
>>
Diagrams
>>
Electrical Diagrams
>>
Chassis
>>
Wheel Slip Control System
>>
ASC MK60 (ASC MK60 or ASC MK60 With RPA)
>>
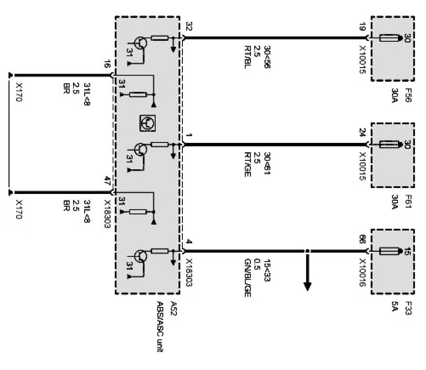
ABS/ASC Unit
>>
ABS/ASC Coding (Supply)
ABS/ASC Coding (Supply)
Power supply: