Curiosii for ever!
: Car repair manuals for everyone.
Home
>>
BMW
>>
2004
>>
320i (E46) (CANADA) L6-2.2L M54
>>
Repair and Diagnosis
>>
Diagrams
>>
Electrical Diagrams
>>
Body
>>
Restraint and Rollover Protection Functions
>>
Restraint Functions (Without Convertible With MRS Multiple Restraint System III/IV)
Restraint Functions (Without Convertible With MRS Multiple Restraint System III/IV)
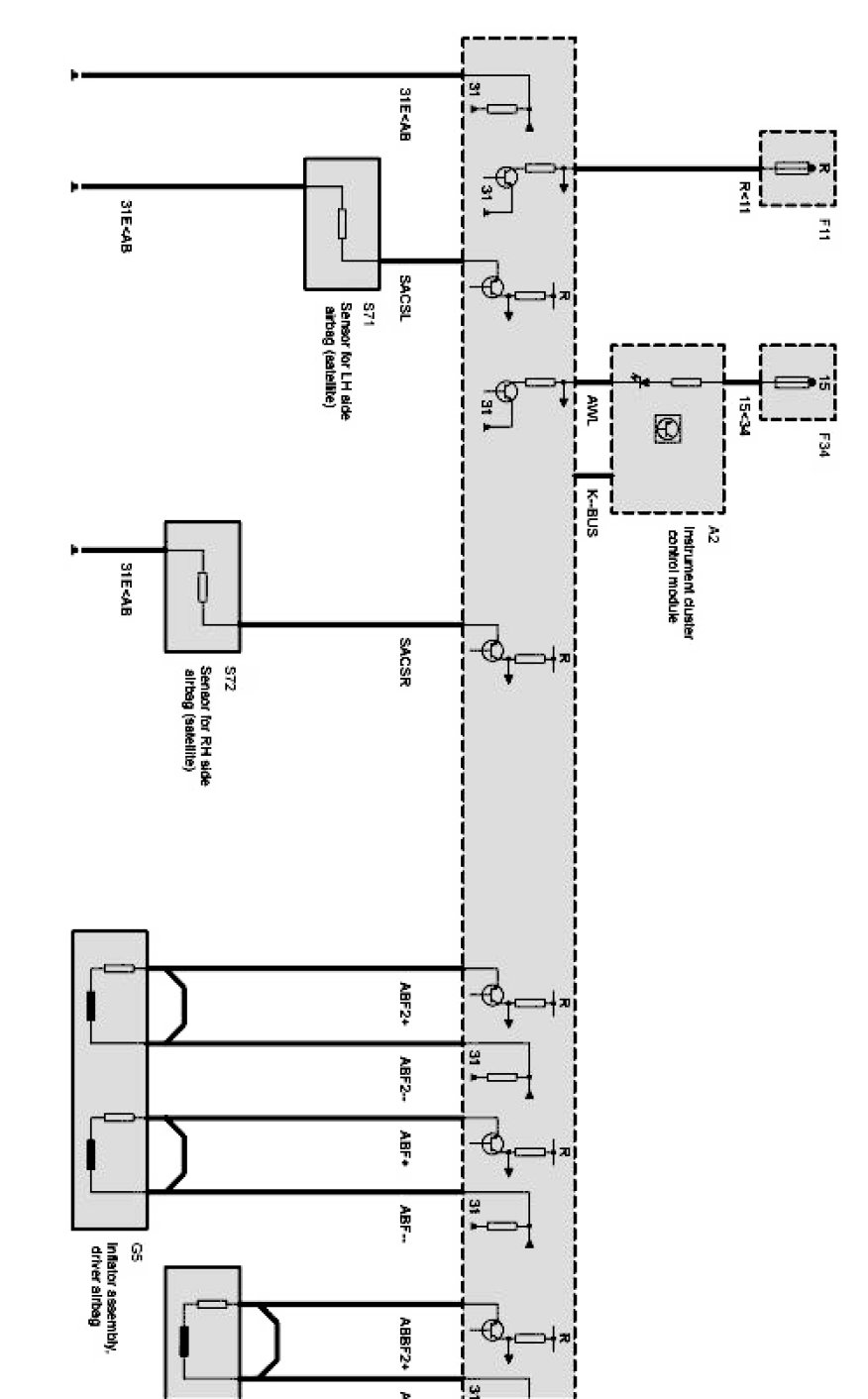
Restraint functions Part 1:
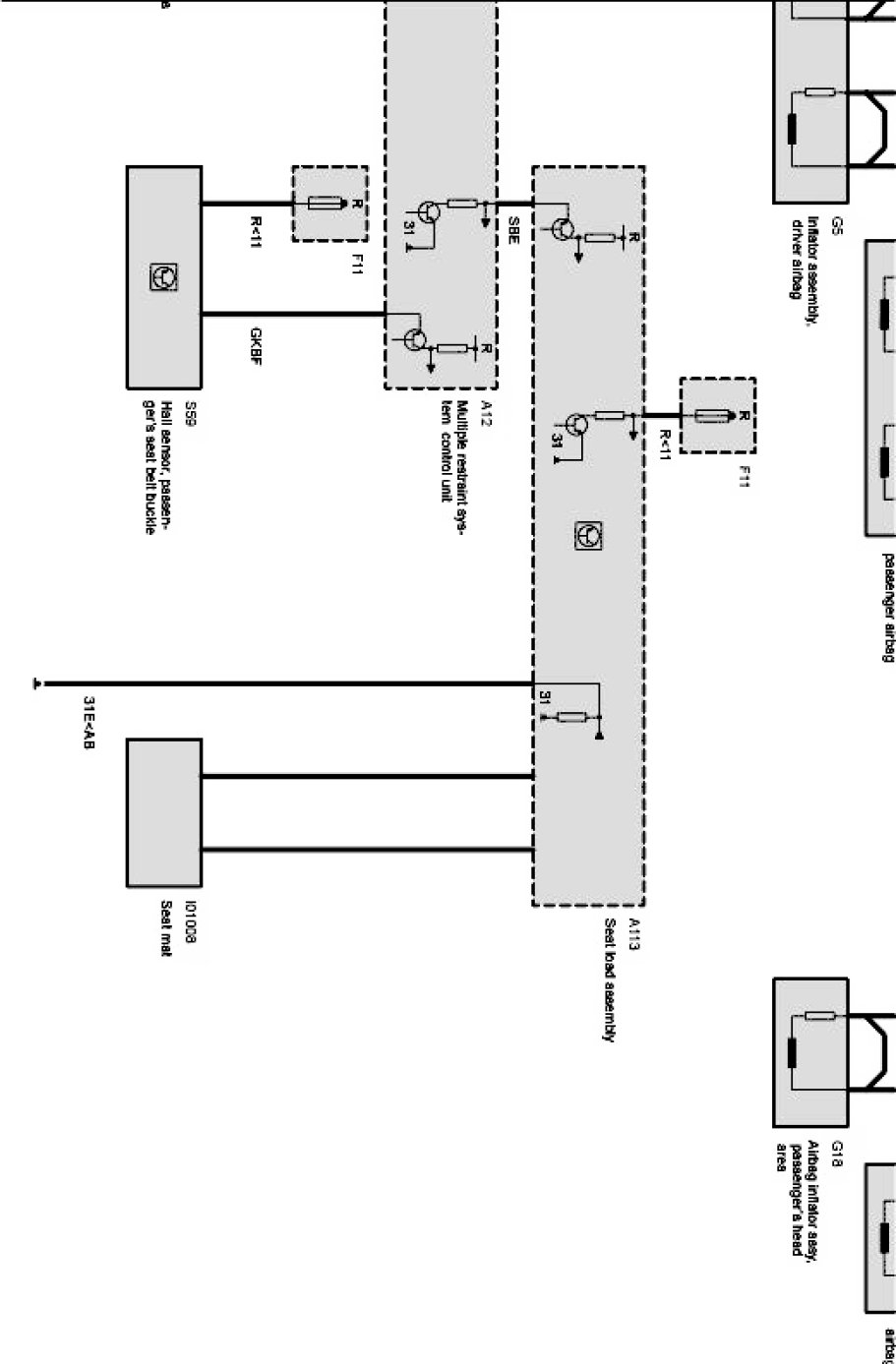
Restraint functions Part 2:
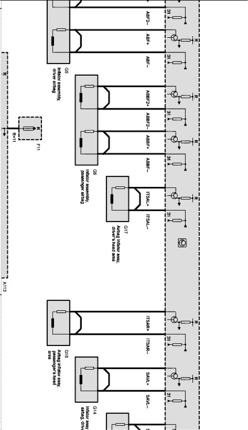
Restraint functions Part 3:
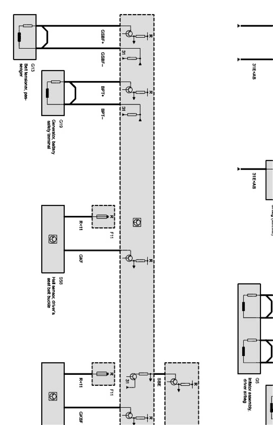
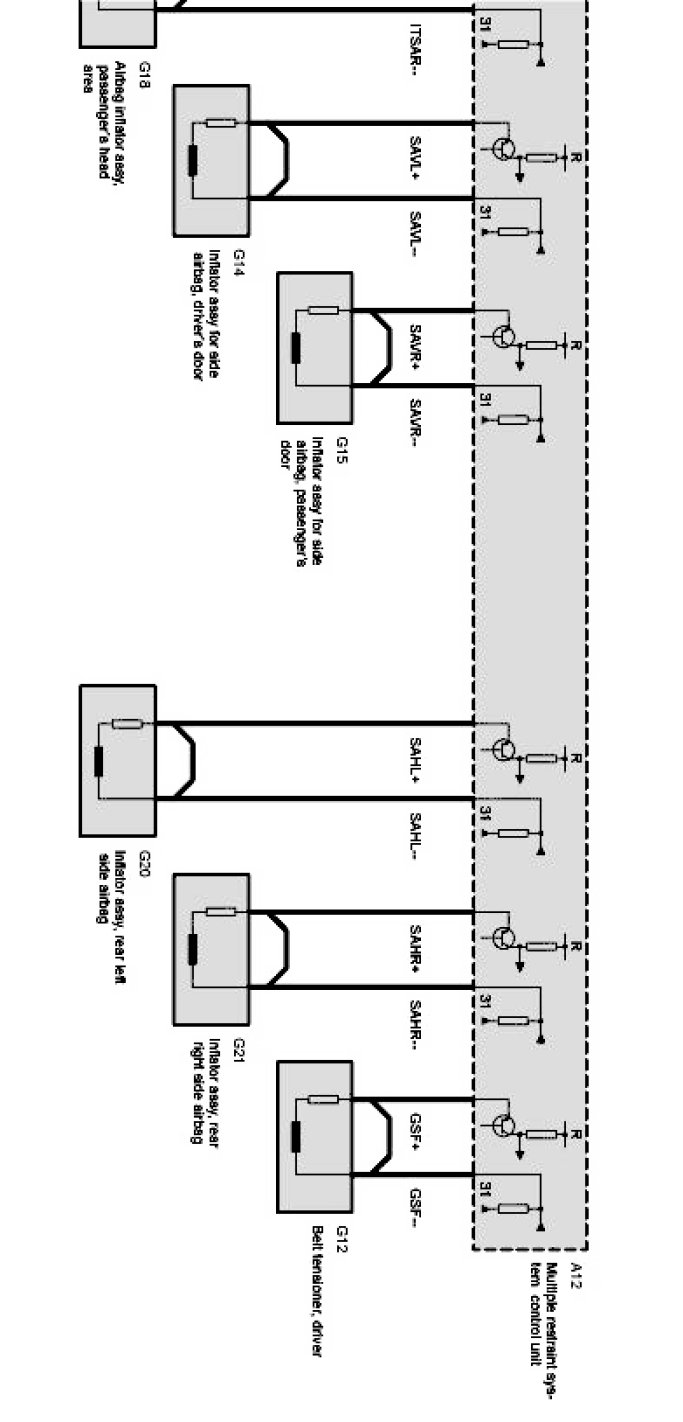
Restraint functions Part 4:
Restraint functions Part 5: