Curiosii for ever!
: Car repair manuals for everyone.
Home
>>
BMW
>>
2004
>>
320i (E46) (CANADA) L6-2.2L M54
>>
Repair and Diagnosis
>>
Diagrams
>>
Electrical Diagrams
>>
Body
>>
Lighting
>>
Brake Light
>>
Brake Light Switch
>>
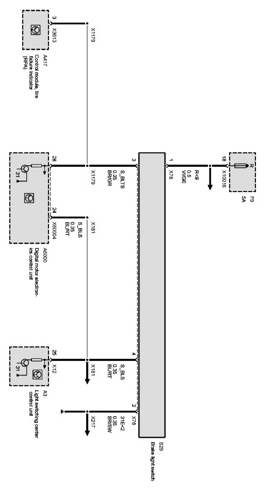
Brake Light Switch (All-Wheel Drive With DDS Deflation Detection System)
Brake Light Switch (All-Wheel Drive With DDS Deflation Detection System)
Brake-light Switch: