Curiosii for ever!
: Car repair manuals for everyone.
Home
>>
BMW
>>
2003
>>
M3 Coupe (E46) L6-3.2L (S54)
>>
Repair and Diagnosis
>>
Diagrams
>>
Electrical Diagrams
>>
Drive
>>
Transmission Control
>>
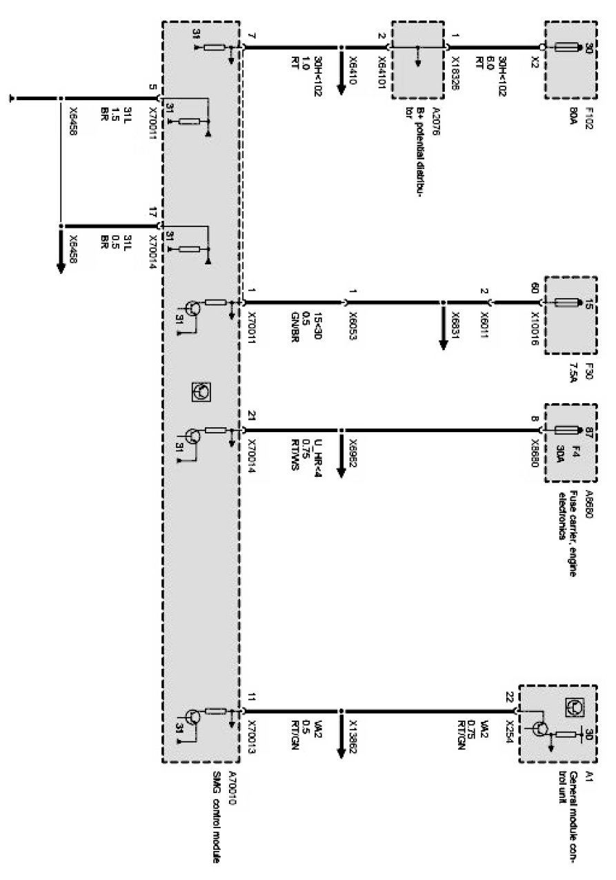
Transmission Management SMG (SMG Sequential Manual Transmission)
>>
Control Module
>>
Control Module, Internal Fault
>>
Supply (As of 09/02)
Supply (As of 09/02)
Power Supply: