Curiosii for ever!
: Car repair manuals for everyone.
Home
>>
BMW
>>
2003
>>
M3 Coupe (E46) L6-3.2L (S54)
>>
Repair and Diagnosis
>>
Diagrams
>>
Electrical Diagrams
>>
Drive
>>
Engine Management (DME Motor Electronics MSS54)
>>
Digital Motor Electronics
>>
Actuator
>>
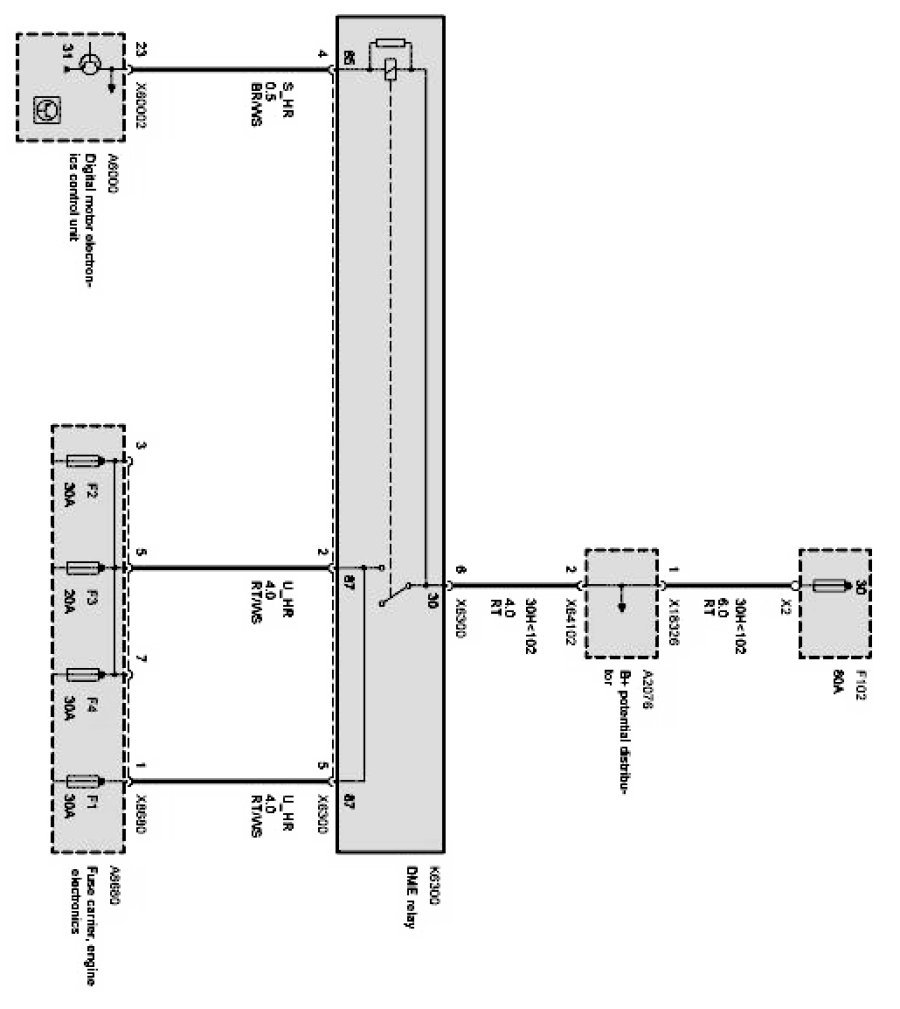
Engine Control Module Relay (DME Main Relay)
Engine Control Module Relay (DME Main Relay)
DME Main Relay: