Curiosii for ever!
: Car repair manuals for everyone.
Home
>>
BMW
>>
2003
>>
M3 Coupe (E46) L6-3.2L (S54)
>>
Repair and Diagnosis
>>
Diagrams
>>
Electrical Diagrams
>>
Body
>>
Communication
>>
Voice Input (SES Language-Input System)
>>
Microphone
>>
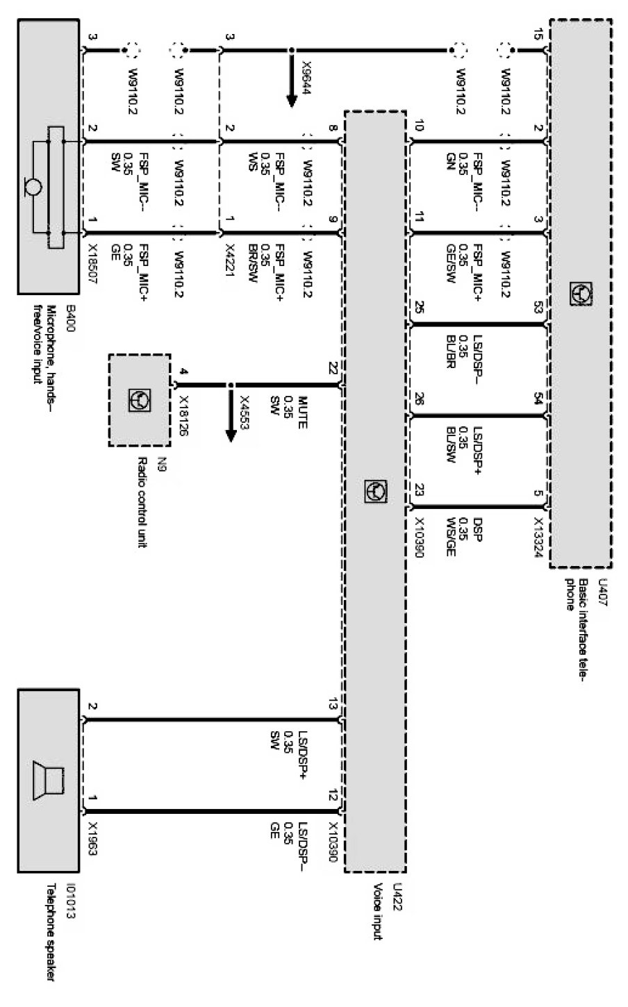
Voice Input System (Cellular Phone, Nokia (3110) With SES Language-Input System)
Voice Input System (Cellular Phone, Nokia (3110) With SES Language-Input System)
Voice input system: