Curiosii for ever!
: Car repair manuals for everyone.
Home
>>
BMW
>>
2003
>>
M3 Coupe (E46) L6-3.2L (S54)
>>
Repair and Diagnosis
>>
Diagrams
>>
Electrical Diagrams
>>
Body
>>
Audio, Video and Navigation
>>
Television (VID Video Module)
>>
Picture Output
>>
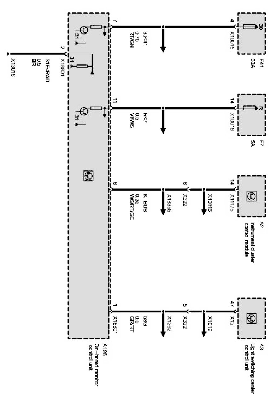
Video Module, Output, Picture Signals (VID Video Module)
Video Module, Output, Picture Signals (VID Video Module)
Supply, K-bus: