Curiosii for ever!
: Car repair manuals for everyone.
Home
>>
BMW
>>
2003
>>
745Li (E66) V8-4.4L (N62)
>>
Repair and Diagnosis
>>
Diagrams
>>
Electrical Diagrams
>>
Body
>>
Lighting
>>
Instrument Lighting
>>
Light Switch
>>
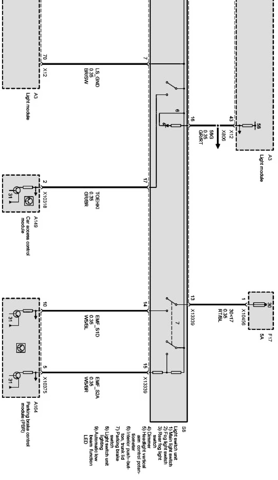
Light Switch Unit (LM2 Light Module 2)
Light Switch Unit (LM2 Light Module 2)
Light switch unit Part 1:
Light switch unit Part 2: