Curiosii for ever!: Car repair manuals for everyone.

Program Mode



Program Mode





The TCM produces the output signals based on the two input signals of the program switch and from the range selector switch (for sport program). The instrument cluster displays the program mode based on the program mode signal

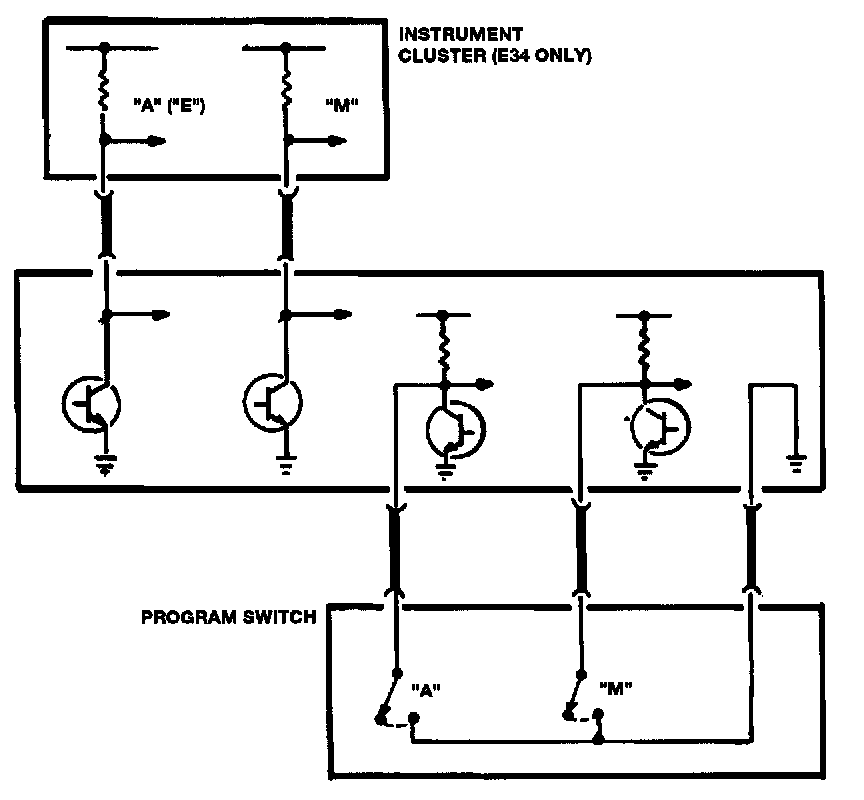
A4S 310R - E34: The program mode (E, S, M) is displayed in the instrument cluster matrix. The cluster determines the proper program mode display by monitoring two leads from the TCM. The combination of switched high/low signals provides a "coded signal" which allow the three modes to be posted.

Bosch EML Vehicles
The EML control unit is programmed with two different progression curves for the opening of the throttle. It selects one of these curves based on the driving mode of the EGS system (S, A).

On newer systems the program switch input to the TCM is wired in parallel to the instrument cluster. When the program switch is pressed a momentary ground is provided, the TCM recognizes the ground and in response activates the selected program as well as maintain the ground on the same circuit. This is an output directly to the cluster.

On the most recent systems, the instrument cluster is connected to the CAN bus. The TCM directly communicates mode status via CAN.