Curiosii for ever!
: Car repair manuals for everyone.
Home
>>
BMW
>>
2003
>>
330Ci Convertible (E46) L6-3.0L (M54)
>>
Repair and Diagnosis
>>
Powertrain Management
>>
Computers and Control Systems
>>
Technical Service Bulletins
>>
All Technical Service Bulletins
>>
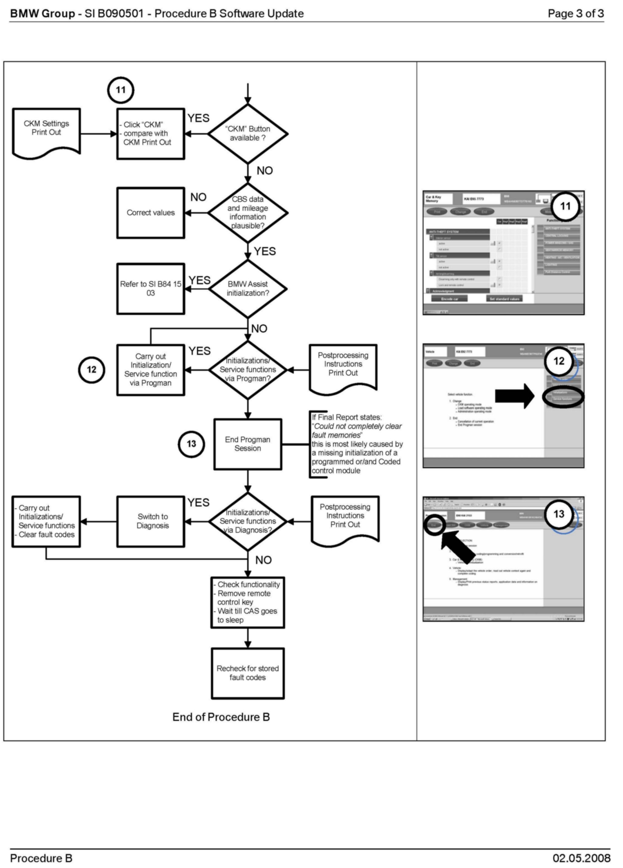
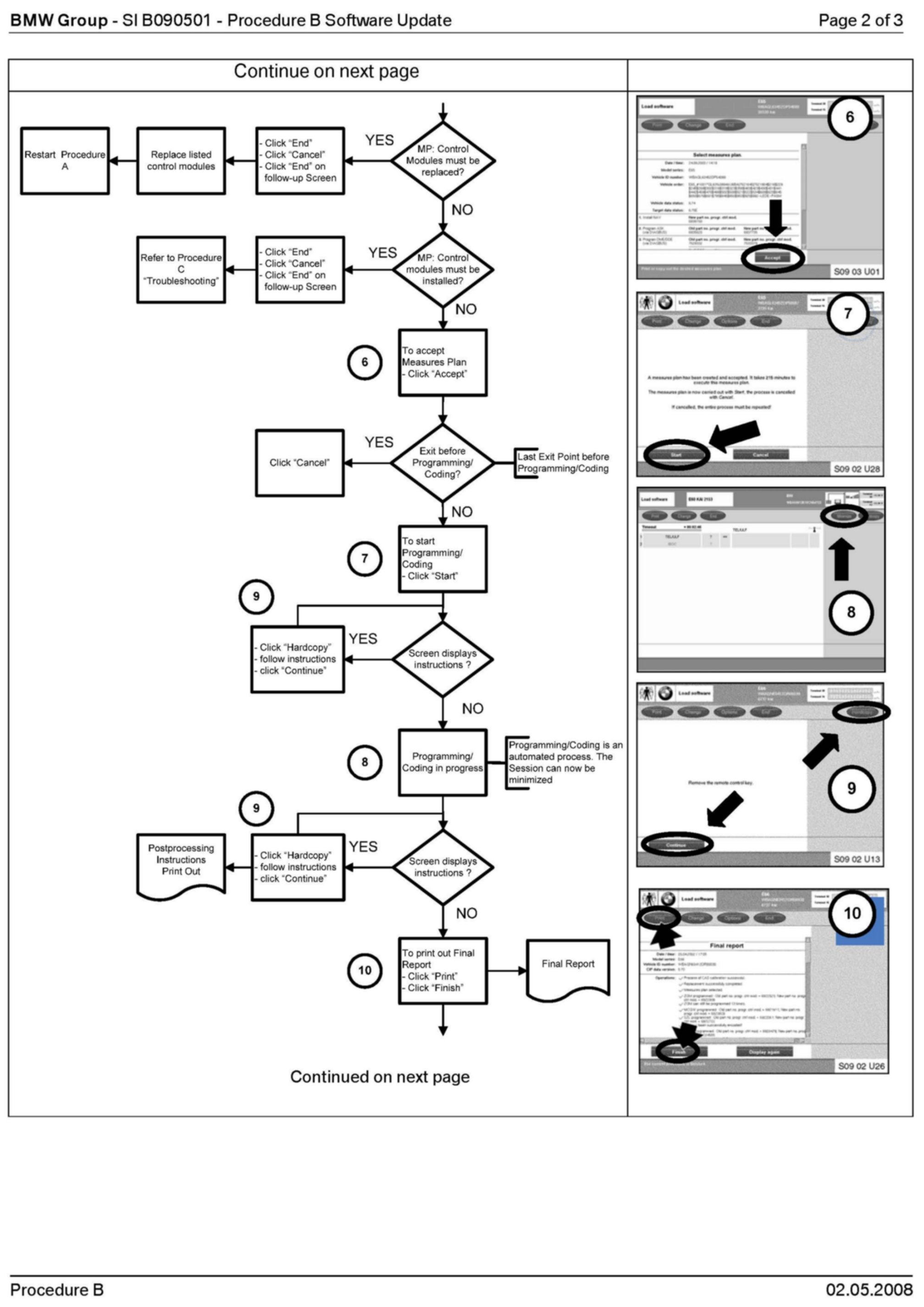
Progman(R) - Programming/Coding/Individualization
>>
Procedure_B_Software_Update
Procedure_B_Software_Update