Curiosii for ever!
: Car repair manuals for everyone.
Home
>>
BMW
>>
2003
>>
330Ci Convertible (E46) L6-3.0L (M54)
>>
Repair and Diagnosis
>>
Diagrams
>>
Electrical Diagrams
>>
Body
>>
Locking and Security Functions
>>
Antitheft Alarm System
>>
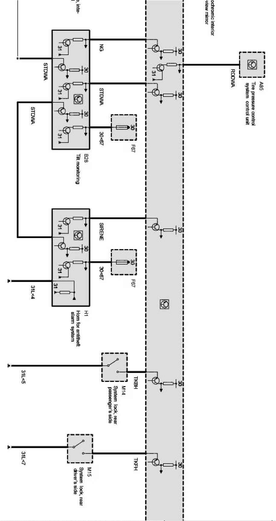
Antitheft Alarm System (Convertible)
Antitheft Alarm System (Convertible)
Burglar-alarm system Part 1:
Burglar-alarm system Part 2:
Burglar-alarm system Part 3: