Curiosii for ever!
: Car repair manuals for everyone.
Home
>>
BMW
>>
2003
>>
330Ci Convertible (E46) L6-3.0L (M54)
>>
Repair and Diagnosis
>>
Diagrams
>>
Electrical Diagrams
>>
Body
>>
Audio, Video and Navigation
>>
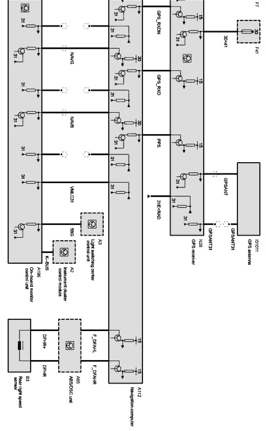
Navigation (NAV Navigation Computer MKII or NAV Navigation Computer)
>>
Navigation (As of 09/98 W/ DSC MK20 Dynamic Stability Control W/O Auto Trans W/NAV Navigation Computer MKII)
Navigation (As of 09/98 W/ DSC MK20 Dynamic Stability Control W/O Auto Trans W/NAV Navigation Computer MKII)
Navigation Part 1:
Navigation Part 2: