Curiosii for ever!
: Car repair manuals for everyone.
Home
>>
BMW
>>
2003
>>
325xi Sedan AWD (E46) L6-2.5L (M56)
>>
Repair and Diagnosis
>>
Diagrams
>>
Electrical Diagrams
>>
Drive
>>
Transmission Control
>>
Transmission Management SMG (SMG Sequential Manual Transmission)
>>
Control Module
>>
Control Module, Internal Fault
>>
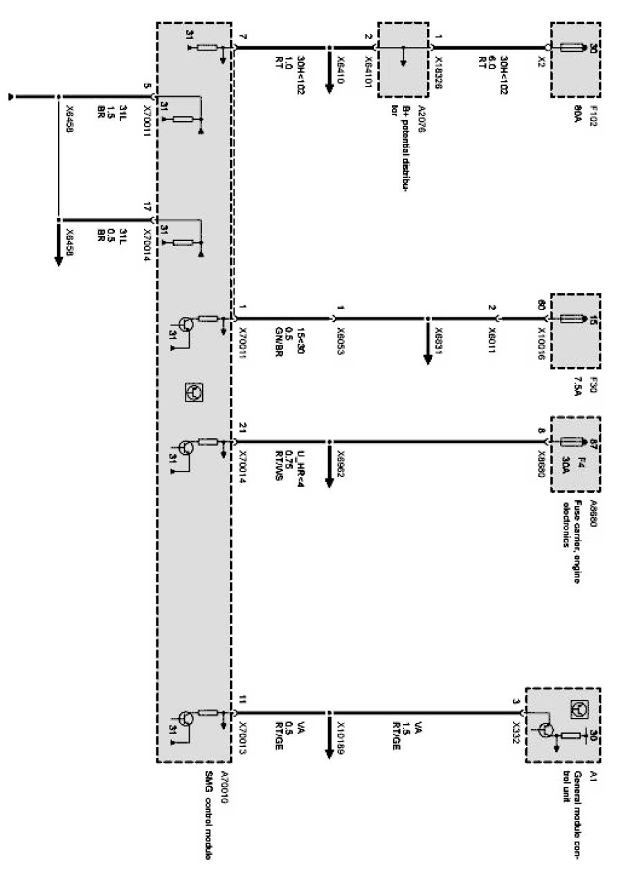
Supply (Up to 09/02)
Supply (Up to 09/02)
Power Supply: