Curiosii for ever!
: Car repair manuals for everyone.
Home
>>
BMW
>>
2002
>>
M3 Convertible (E46) L6-3.2L (S54)
>>
Repair and Diagnosis
>>
Relays and Modules
>>
Relays and Modules - Power and Ground Distribution
>>
Power Distribution Module
>>
Technical Service Bulletins
>>
Electrical System - Parasitic Draw Measurement
>>
Attachments
>>
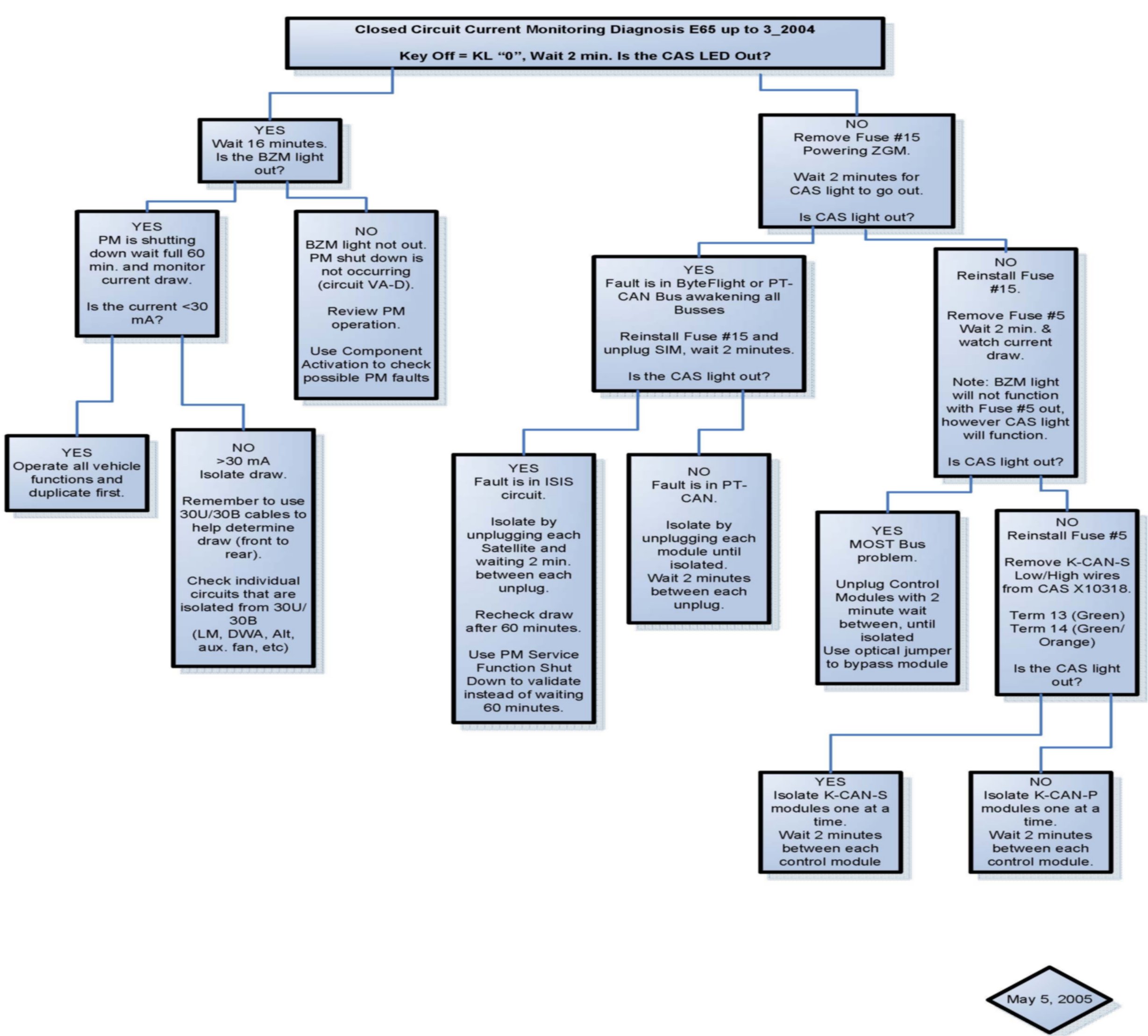
Troubleshooting E65 Up to 3/2004
Troubleshooting E65 Up to 3/2004