Curiosii for ever!
: Car repair manuals for everyone.
Home
>>
BMW
>>
2002
>>
M3 Convertible (E46) L6-3.2L (S54)
>>
Repair and Diagnosis
>>
Diagrams
>>
Electrical Diagrams
>>
Drive
>>
Drive-Away Protection
>>
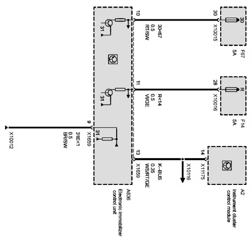
Power, K-Bus / EWS Control Module
Power, K-Bus / EWS Control Module
Power supply: