Curiosii for ever!
: Car repair manuals for everyone.
Home
>>
BMW
>>
2002
>>
M3 Convertible (E46) L6-3.2L (S54)
>>
Repair and Diagnosis
>>
Diagrams
>>
Electrical Diagrams
>>
Body
>>
Locking and Security Functions
>>
Convertible Top Control (CVM Convertible Top Module)
>>
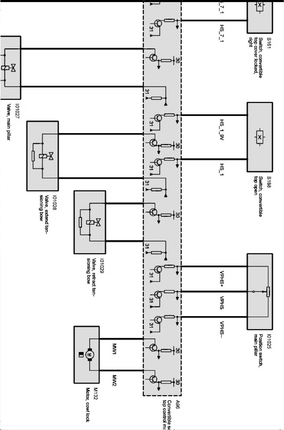
Convertible Top Control (As of 09/01)
Convertible Top Control (As of 09/01)
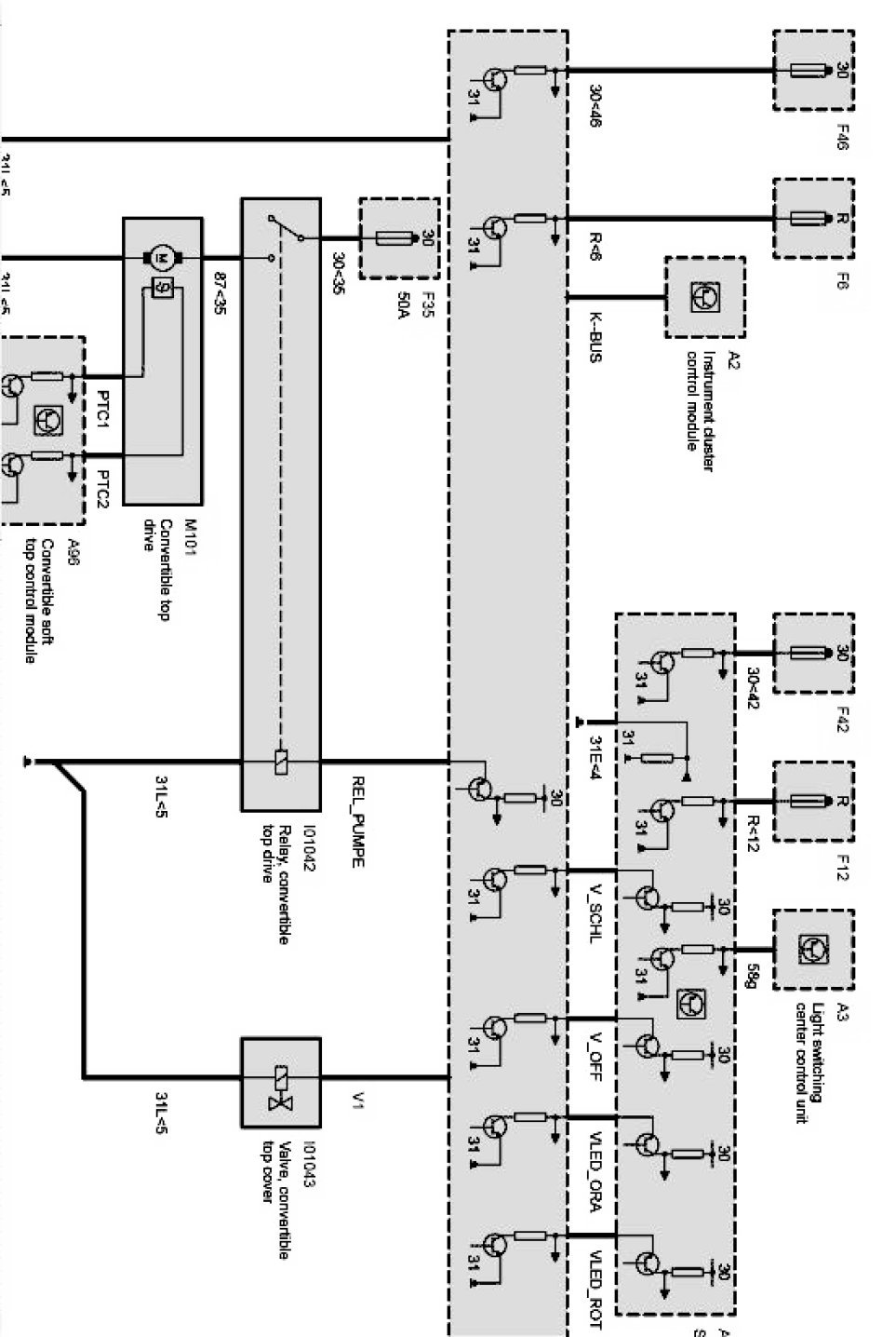
Convertible top control Part 1:
Convertible top control Part 2:
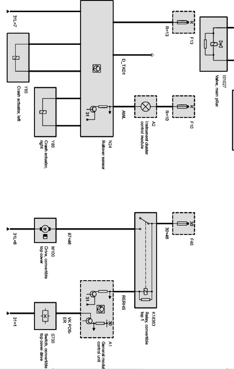
Convertible top control Part 3:
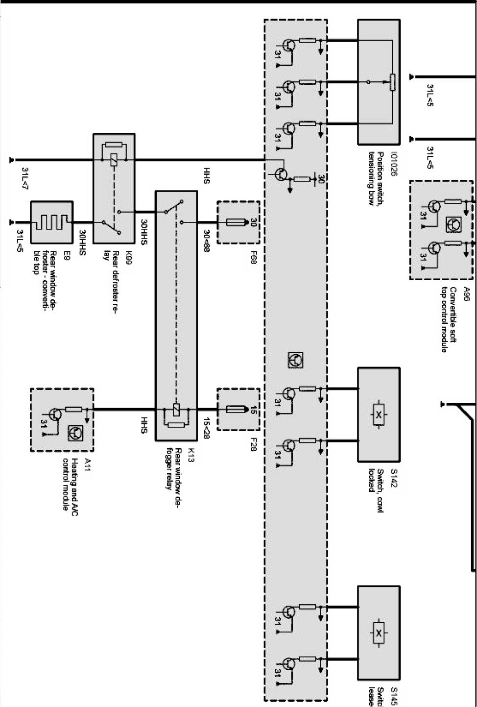
Convertible top control Part 4:
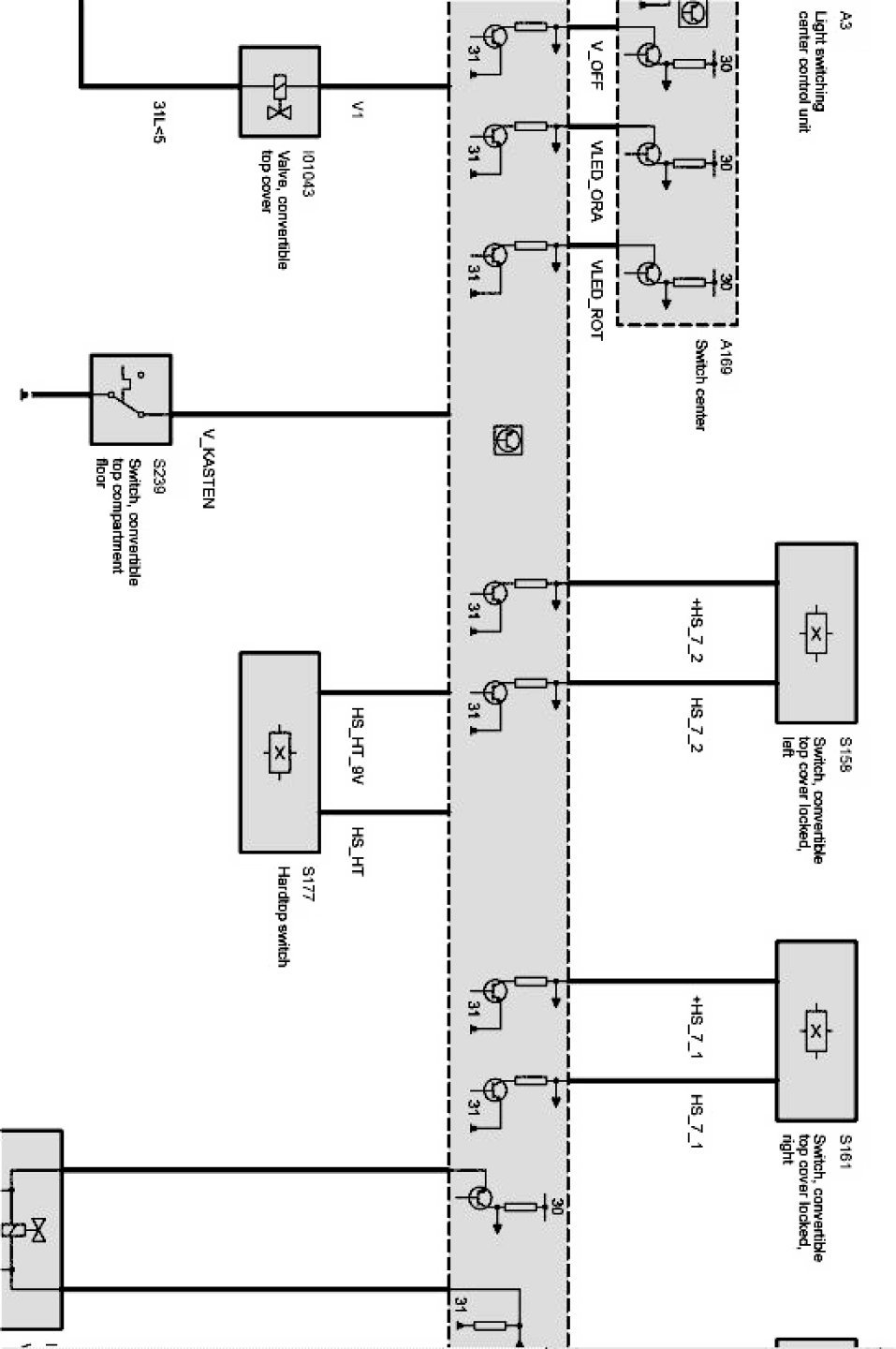
Convertible top control Part 5:
Convertible top control Part 6: