Curiosii for ever!
: Car repair manuals for everyone.
Home
>>
BMW
>>
2002
>>
320i (E46) (CANADA) L6-2.2L M54
>>
Repair and Diagnosis
>>
Diagrams
>>
Electrical Diagrams
>>
Chassis
>>
Wheel Slip Control System
>>
DSC MK60 (DSC Dynamic Stability Control MK60 (W/O ASC MK60 or W/O ASC MK60 W/ RPA))
>>
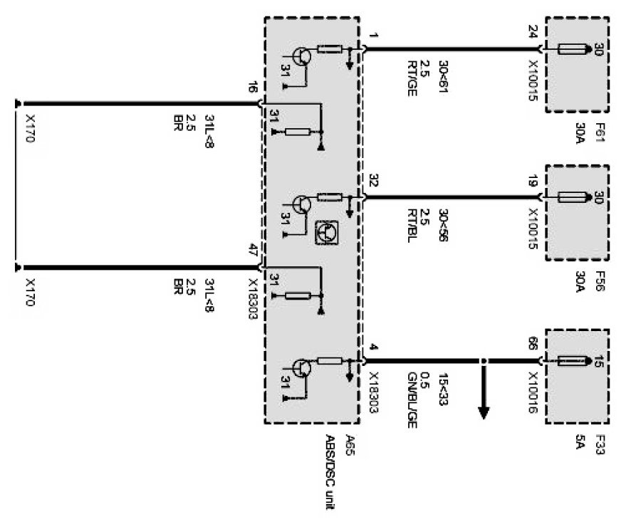
ABS/DSC Unit
>>
ABS/DSC Coding
ABS/DSC Coding
Power supply: