Curiosii for ever!
: Car repair manuals for everyone.
Home
>>
BMW
>>
2001
>>
M3 Convertible (E46) L6-3.2L (S54)
>>
Repair and Diagnosis
>>
Diagrams
>>
Electrical Diagrams
>>
Body
>>
Restraint and Rollover Protection Functions
>>
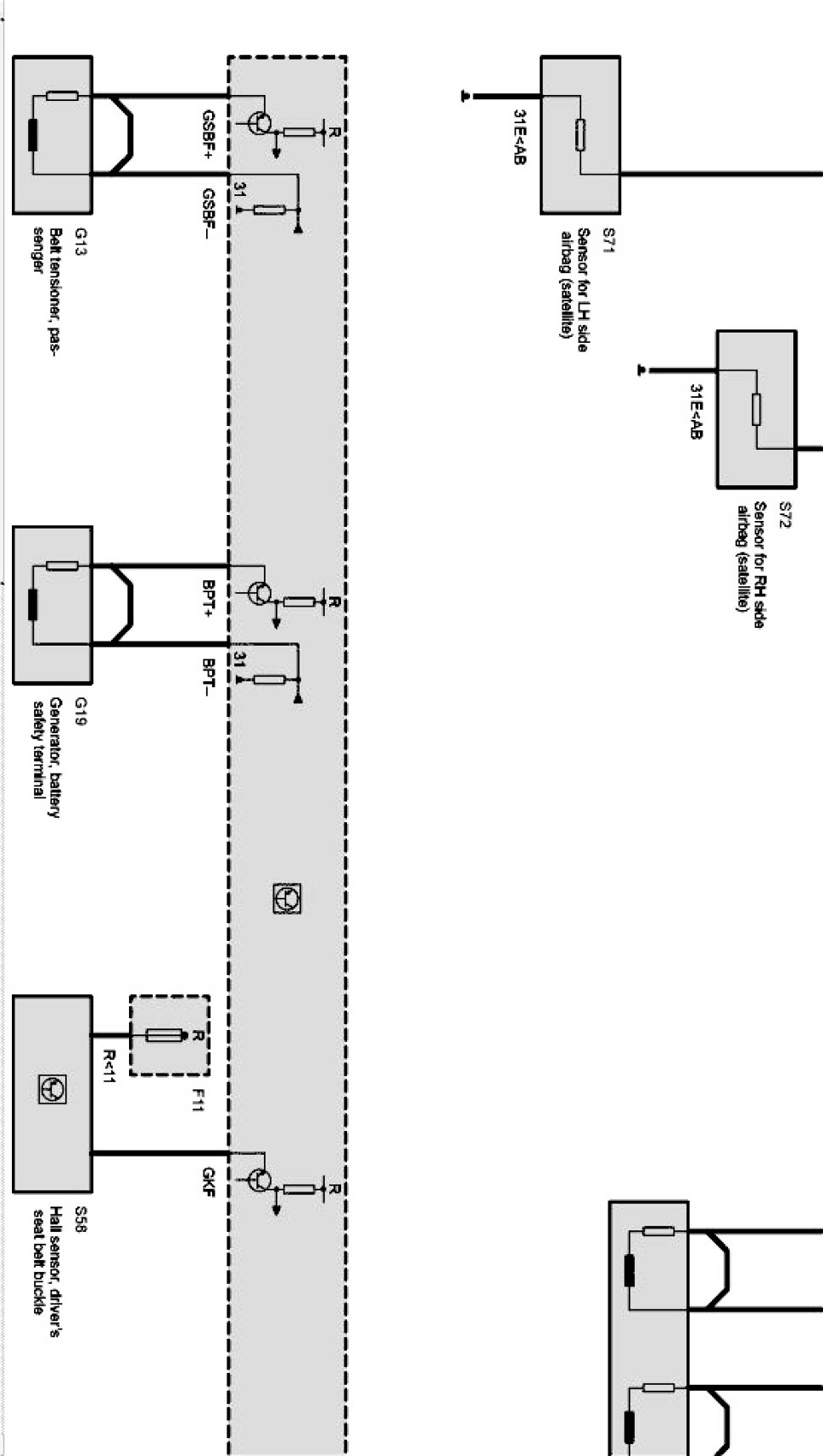
Restraint Functions (With Convertible With MRS Multiple Restraint System III/IV)
Restraint Functions (With Convertible With MRS Multiple Restraint System III/IV)
Restraint functions Part 1:
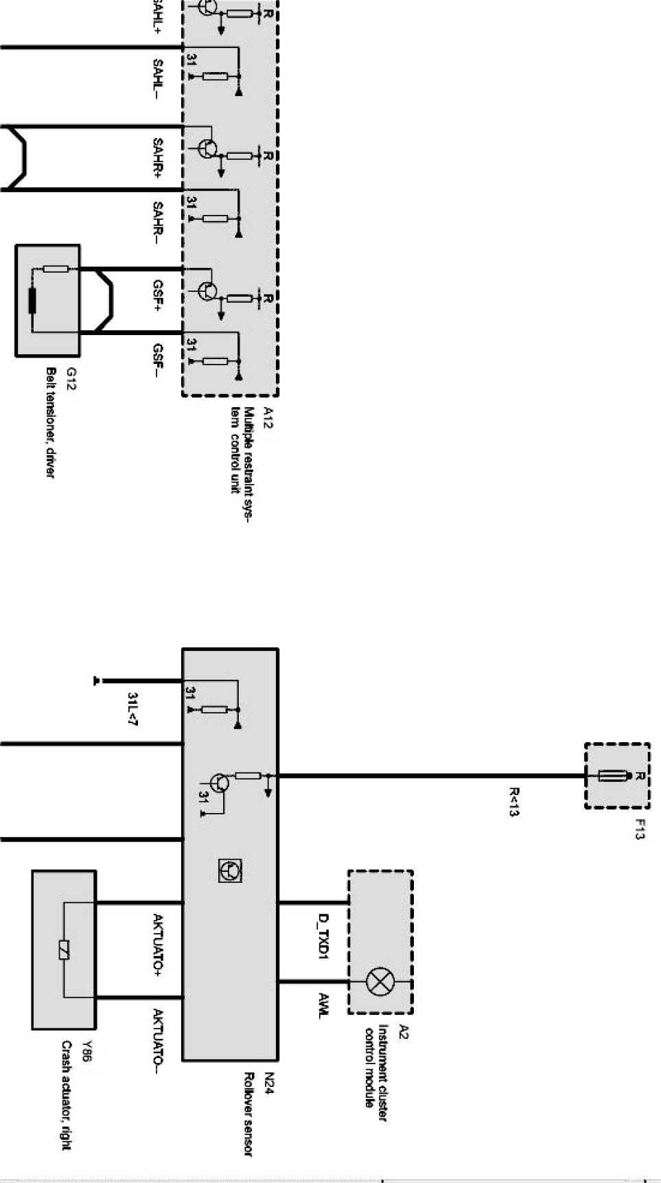
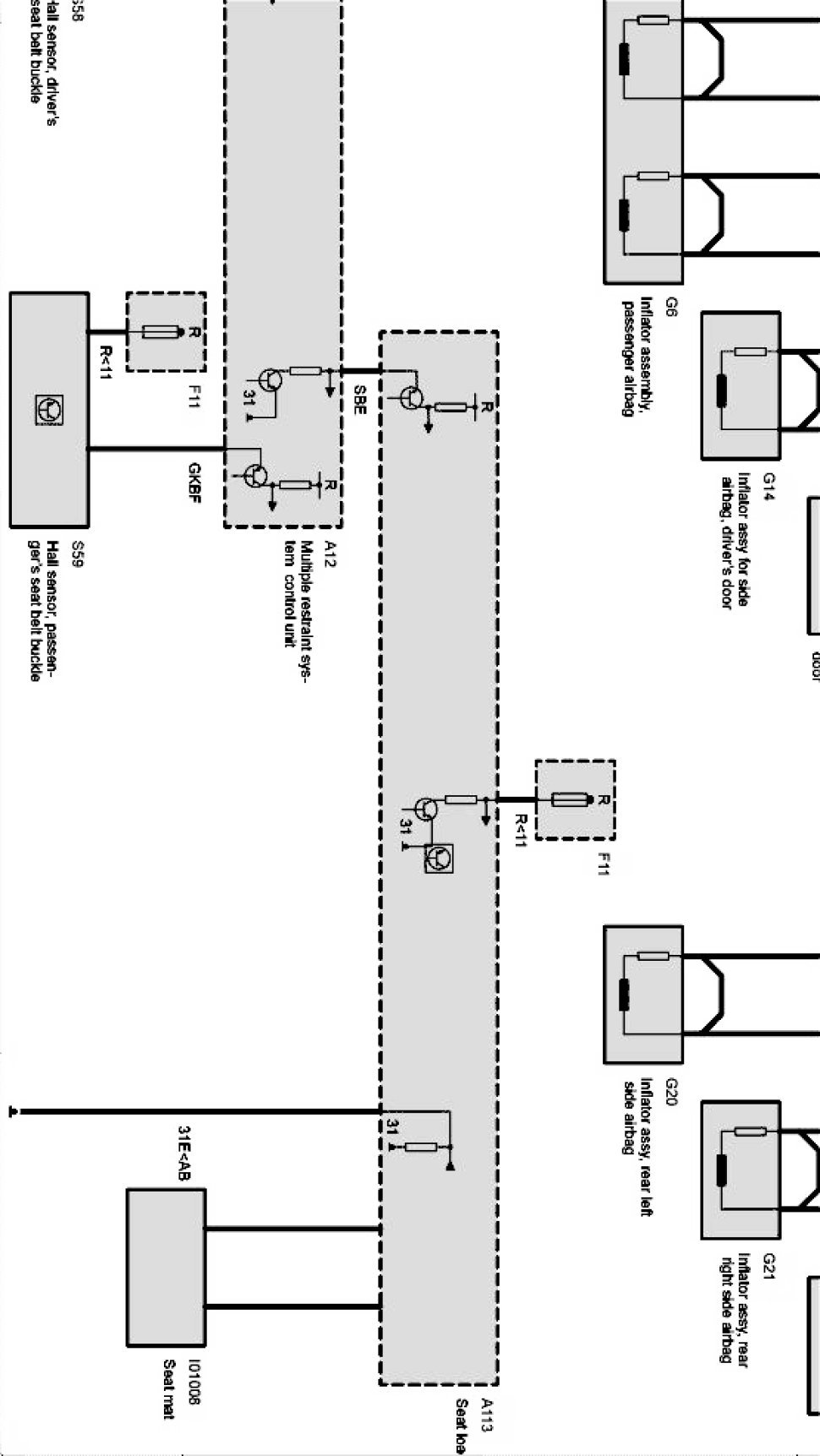
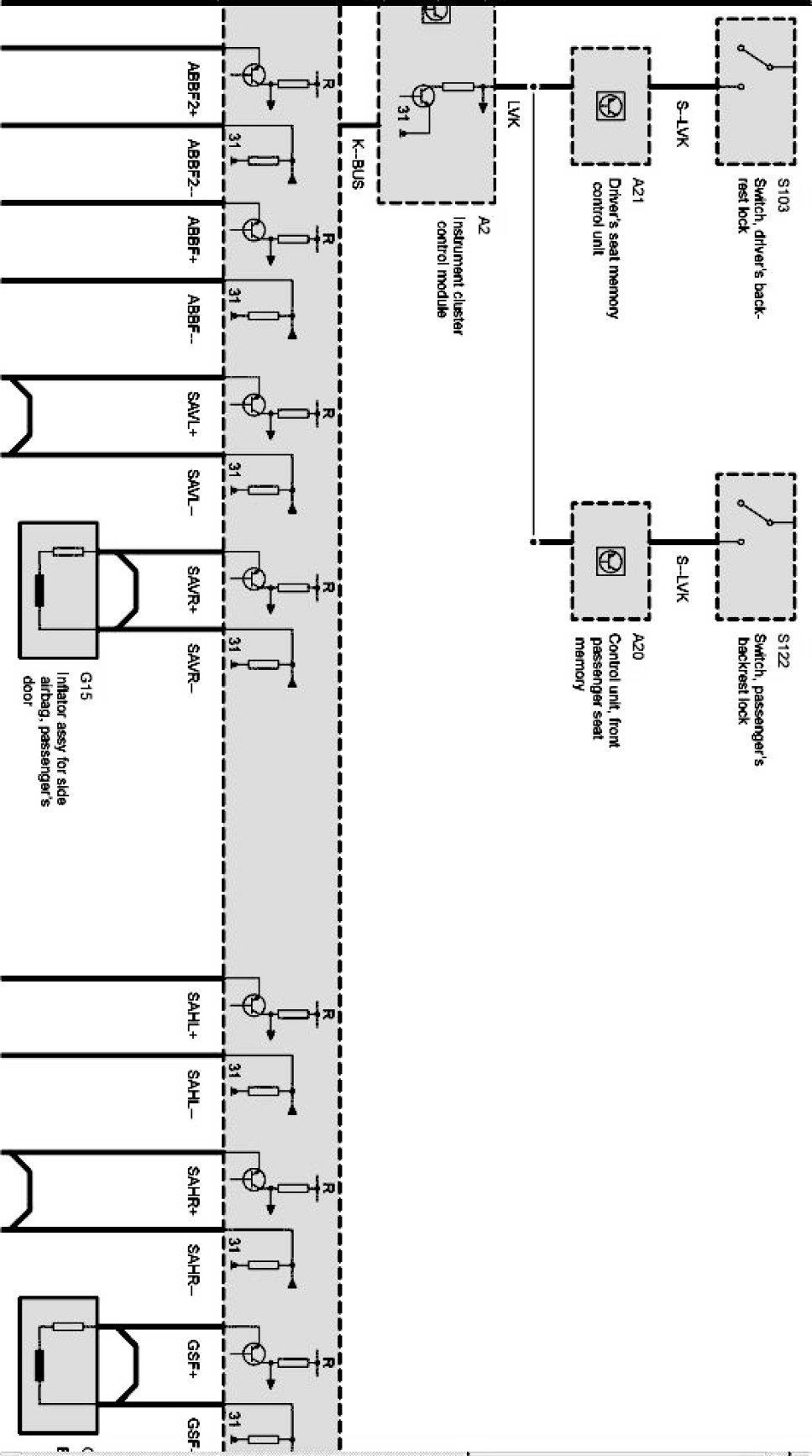
Restraint functions Part 2:
Restraint functions Part 3:
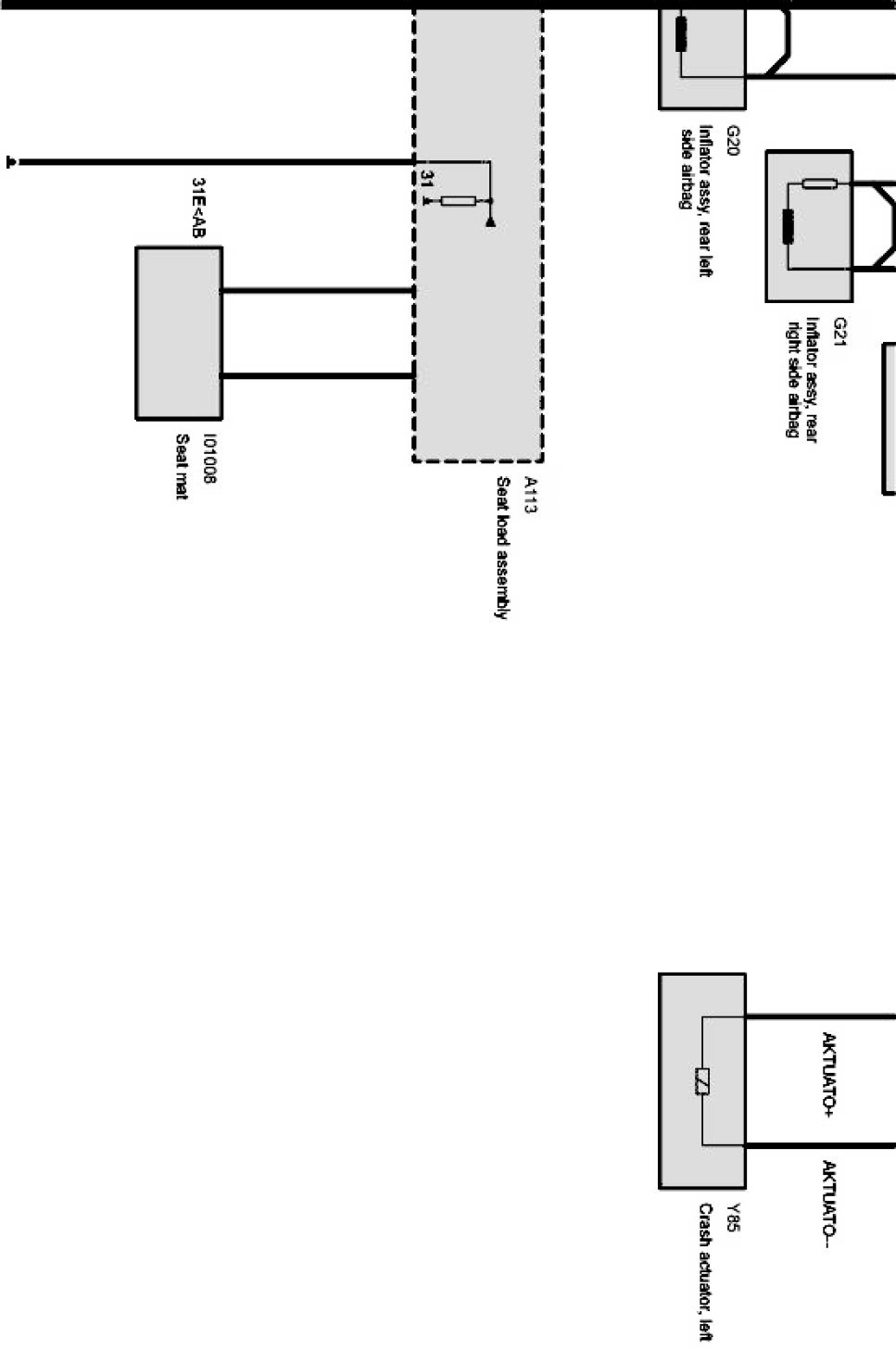
Restraint functions Part 4:
Restraint functions Part 5:
Restraint functions Part 6: