Curiosii for ever!
: Car repair manuals for everyone.
Home
>>
BMW
>>
2001
>>
M3 Convertible (E46) L6-3.2L (S54)
>>
Repair and Diagnosis
>>
Diagrams
>>
Electrical Diagrams
>>
Body
>>
Communication
>>
Voice Input (SES Language-Input System)
>>
Supply, Language Input
>>
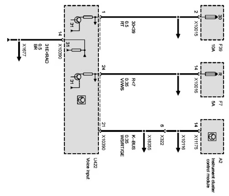
Supply, Voice Input System (Cellular Phone, Motorola (V Series) Up to 03/02)
Supply, Voice Input System (Cellular Phone, Motorola (V Series) Up to 03/02)
Supply, Voice Input System: