Curiosii for ever!
: Car repair manuals for everyone.
Home
>>
BMW
>>
2001
>>
320i (E46) (CANADA) L6-2.2L M54
>>
Repair and Diagnosis
>>
Diagrams
>>
Electrical Diagrams
>>
Drive
>>
Transmission Control
>>
Transmission Management SMG (SMG Sequential Manual Transmission)
>>
Control Module
>>
Control Module, Internal Fault
>>
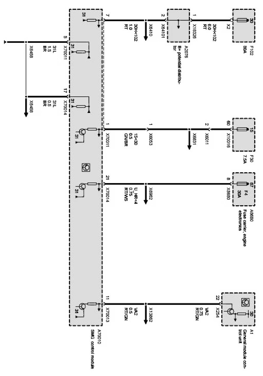
Supply (As of 09/02)
Supply (As of 09/02)
Power Supply: