Curiosii for ever!
: Car repair manuals for everyone.
Home
>>
BMW
>>
2001
>>
320i (E46) (CANADA) L6-2.2L M54
>>
Repair and Diagnosis
>>
Diagrams
>>
Electrical Diagrams
>>
Chassis
>>
Wheel Slip Control System
>>
ASC MK60 (ASC MK60 or ASC MK60 With RPA)
>>
Brake Light Switch
>>
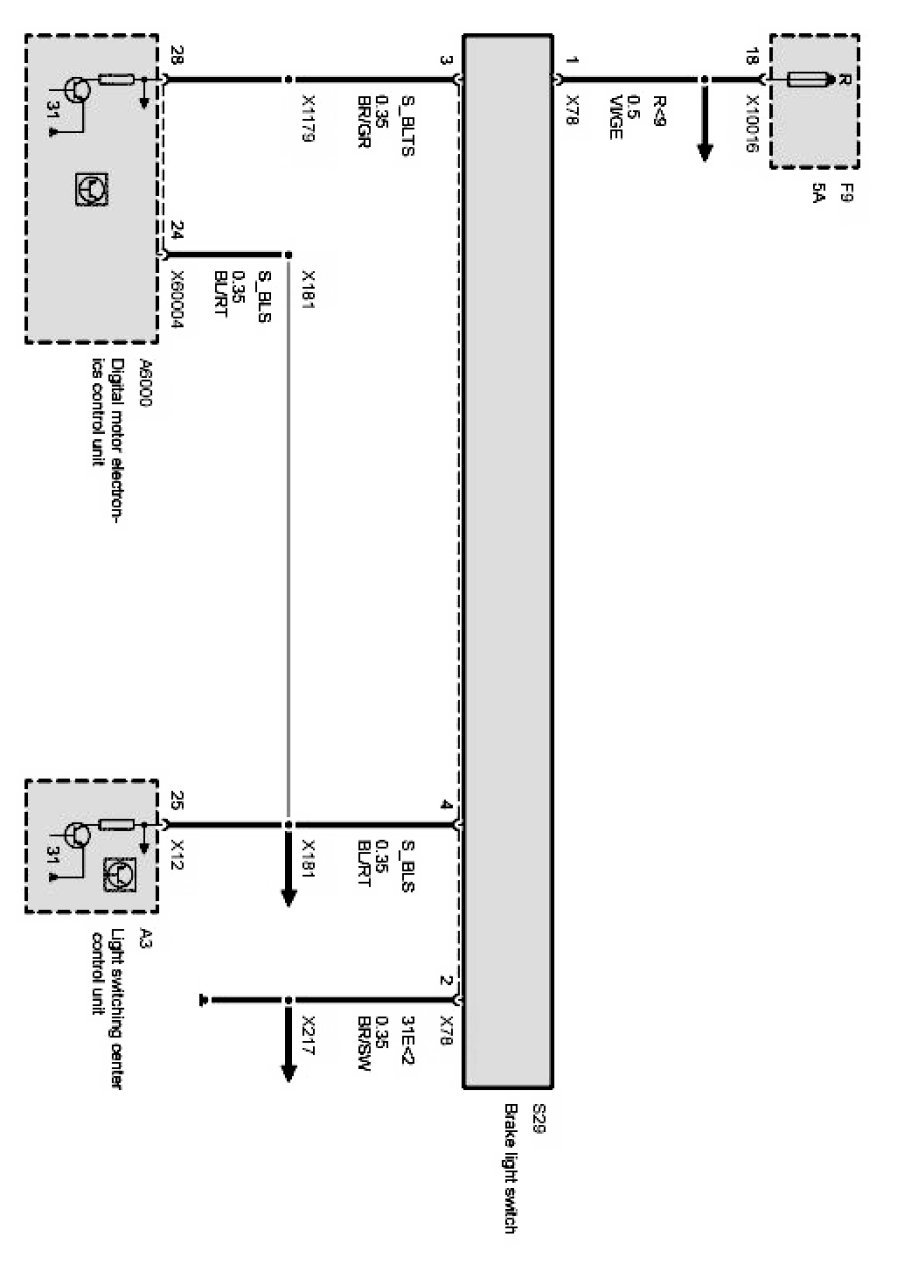
Brake Light Switch (DME Digital Motor Electronics MS43 or MS45 (W/O SMG Sequential Manual Transmission))
Brake Light Switch (DME Digital Motor Electronics MS43 or MS45 (W/O SMG Sequential Manual Transmission))
Brake-light Switch: