Curiosii for ever!
: Car repair manuals for everyone.
Home
>>
BMW
>>
2001
>>
320i (E46) (CANADA) L6-2.2L M54
>>
Repair and Diagnosis
>>
Diagrams
>>
Electrical Diagrams
>>
Body
>>
Locking and Security Functions
>>
Antitheft Alarm System
>>
Antitheft Alarm System (As of 09/98 Without Convertible)
Antitheft Alarm System (As of 09/98 Without Convertible)
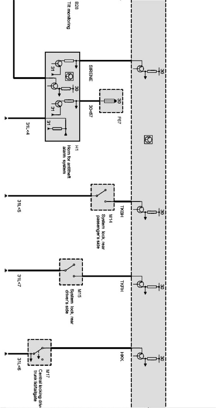
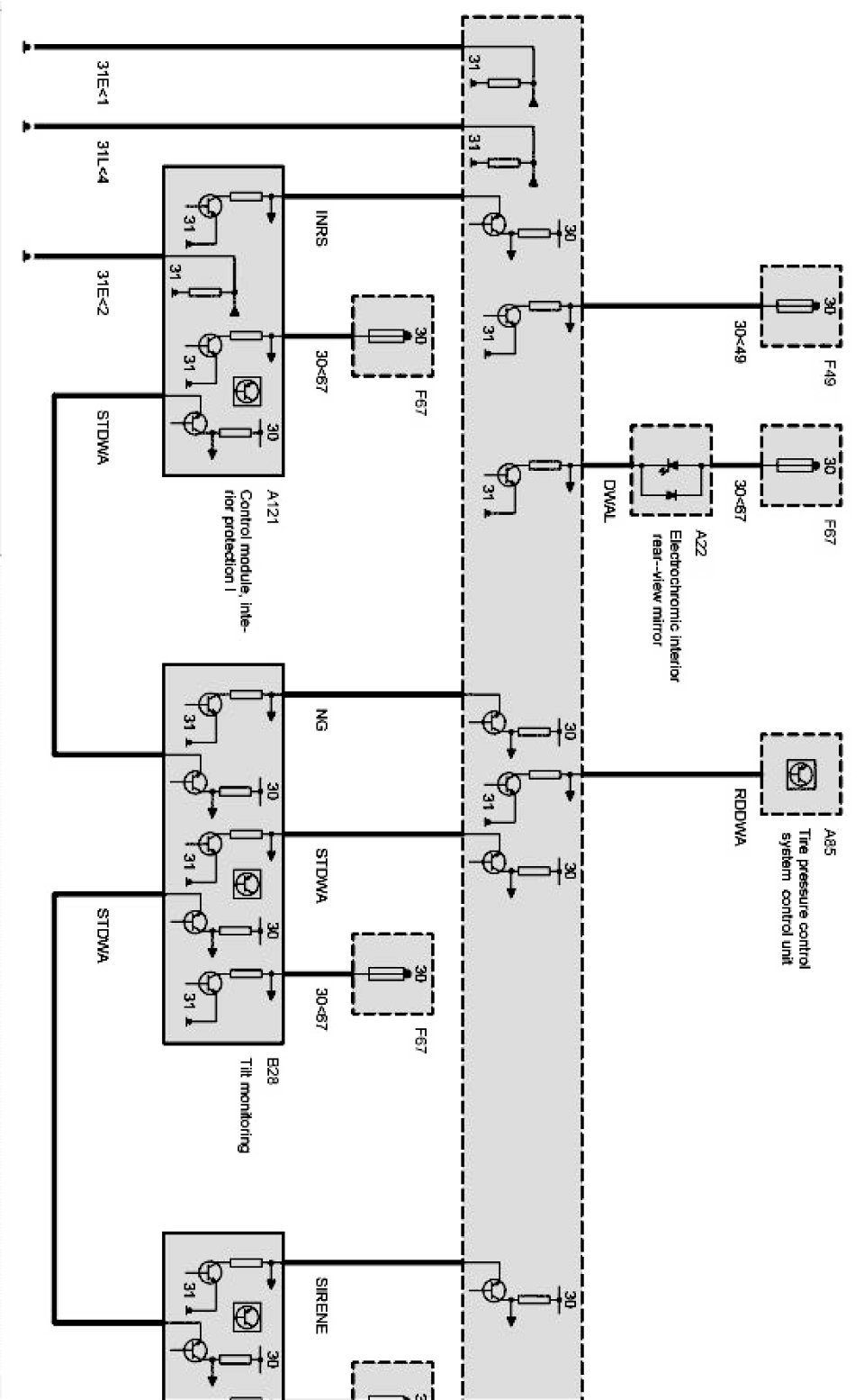
Burglar-alarm system Part 1:
Burglar-alarm system Part 2:
Burglar-alarm system Part 3: