Curiosii for ever!
: Car repair manuals for everyone.
Home
>>
BMW
>>
2001
>>
320i (E46) (CANADA) L6-2.2L M54
>>
Repair and Diagnosis
>>
Diagrams
>>
Electrical Diagrams
>>
Body
>>
Communication
>>
Voice Input (SES Language-Input System)
>>
Supply, Language Input
>>
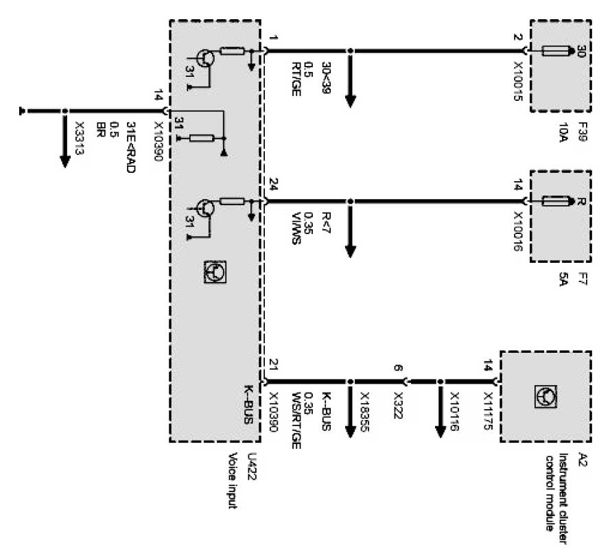
Supply, Voice Input System (As of 03/02 Without ULF Universal Charging and Hands-Free Facility)
Supply, Voice Input System (As of 03/02 Without ULF Universal Charging and Hands-Free Facility)
Supply, Voice Input System: