Curiosii for ever!
: Car repair manuals for everyone.
Home
>>
Audi
>>
2000
>>
A4 Sedan (8D2) V6-2.8L (ATQ)
>>
Repair and Diagnosis
>>
Diagrams
>>
Exploded Views
>>
Antilock Brakes / Traction Control Systems
>>
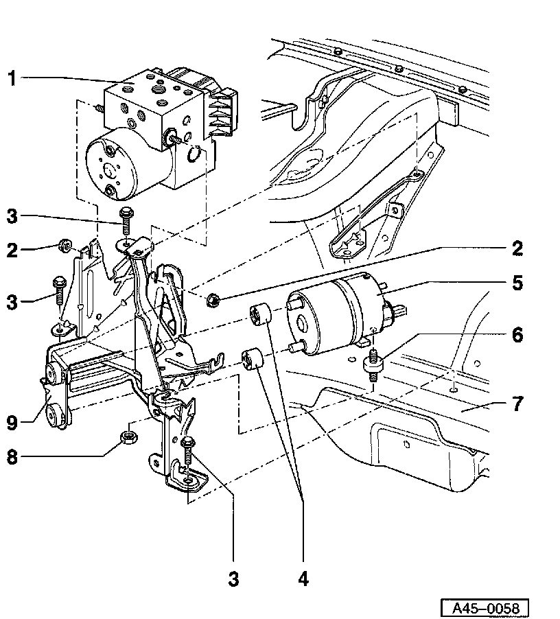
Electronic Stability Program (ESP) Hydraulic Unit, Servicing
Electronic Stability Program (ESP) Hydraulic Unit, Servicing