Curiosii for ever!: Car repair manuals for everyone.

Cylinder Block Assembly: Service and Repair






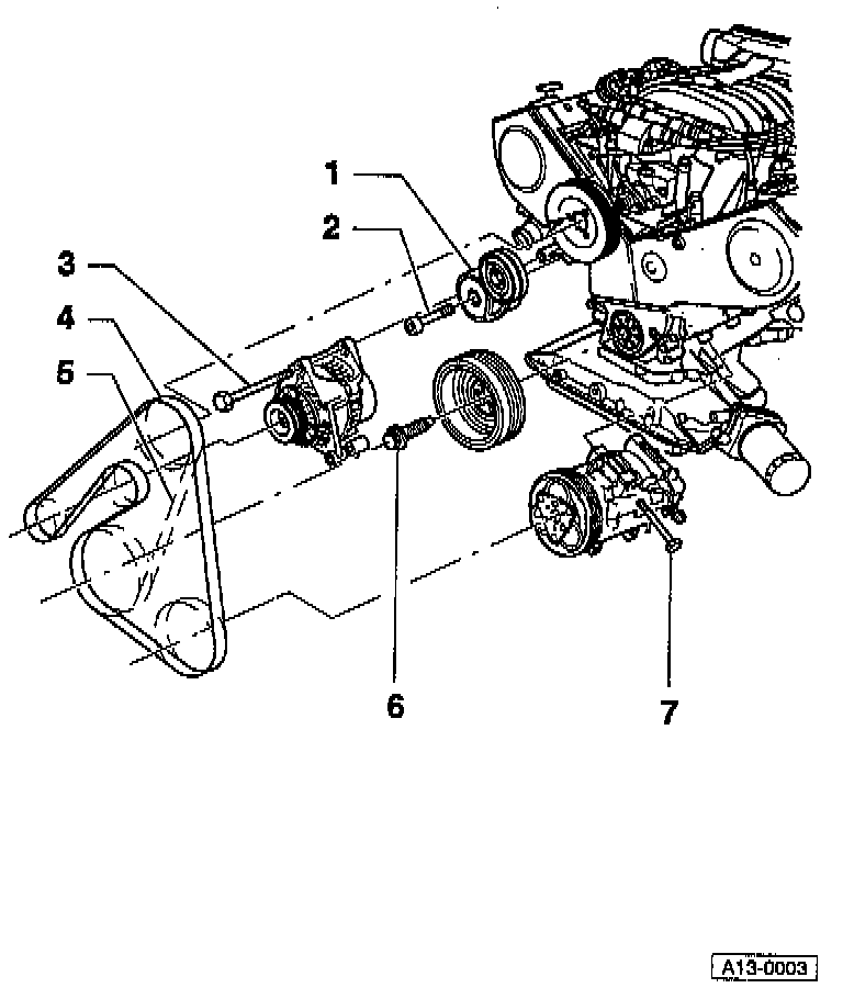
LEGEND FOR RIBBED BELT AND PULLEY
1 Tensioner
2 Bolt
3 Bolt
4 Ribbed Belt (Routing With A/C)
5 Not Used
6 Bolt
7 Bolt





LEGEND FOR TOOTHED BELT ASSEMBLY
1 Bolt
2 Locking plate
3 Camshaft sprocket
4 Toothed belt tensioner
5 Toothed belt
6 Toothed belt cover
7 Bolt
8 Bolt





LEGEND FOR CYLINDER BLOCK, CRANKSHAFT AND FLYWHEEL
1 Main Bearing Cap Bolts
2 Main Bearing Cap
3 Connecting Rod Bearing Cap Bolts
4 Connecting Rod Bearing Shells
5 Piston Rings
6 Piston
7 Crankshaft
8 Oil Pump
9 Bolt
10 Thrust Washers
11 Bolt
12 Dual Mass Flywheel Or Drive Plate
13 Main Bearing Shell
14 Seal
15 Bolt
16 Bolt
17 Cylinder Block

NOTE: During removal and installation procedures, refer to the component location illustration above and component notes below.

COMPONENT NOTES FOR RIBBED BELT AND PULLEY
Tensioner (1)
- Refer to Drive Belts, Mounts, Brackets and Accessories

Bolt (2)
- Tighten to: 55 Nm (41 ft. lbs.).

Bolt (3)
- Tighten to: 20 Nm (15 ft. lbs.).

Bolt (6)
- Always replace.
- Oil threads.
- Use only new double hex head (12 point) cap screw grade 9.8 mm.
- Tighten in two steps:
- First step: 200 Nm (148 ft. lbs.).
- Second step: Turn an additional 180° (two 90° turns are permissible).

COMPONENT NOTES FOR TOOTHED BELT ASSEMBLY
Bolt (1)
- Tighten to: 30 Nm (22 ft. lbs.), plus an additional 1/2 turn (180°).

Locking Plate (2)
- Side with inscribed lettering always faces camshaft.

Camshaft Sprockets (3)
- Refer to Timing Components.
- Tighten camshaft sprockets bolt only after toothed belt has been tensioned.
- Holder tool No. 3243, or equivalent, must be installed before installing sprockets.

Toothed Belt Tensioner (4)
- Tighten to: 45 Nm (33 ft. lbs.).

Toothed Belt (5)
- Refer to Timing Components.

Bolt (7)
- Tighten to: 10 Nm ( 7 ft. lbs.).

Bolt (8)
- Tighten to: 25 Nm (18 ft. lbs.)..

COMPONENT NOTES CYLINDER BLOCK, CRANKSHAFT AND FLYWHEEL
(1)
- .

Main Bearing Cap Bolts (1)
- Always replace.
- Tighten to: 60 Nm (44 ft. lbs.) plus 1/2-turn (180°).

Main Bearing Cap (2)
- Identification " 1 " on side facing oil pump.

Connecting Rod Bearing Cap Bolts (3)
- Always replace.
- Tighten to: 30 Nm (22 ft. lbs.) plus 1/4-turn (90°).

Connecting Rod Bearing Shells (4)
- Never interchange used connecting rod bearing shells.

Oil Pump (8)
- Check drive gear on crankshaft when installing.

Bolt (9)
- Tighten to: 10 Nm (7 ft. lbs.).

Thrust Washers (10)
- Installed only at 4th crankshaft main bearing.

Bolt (11)
- Manual Transaxle:
- Always Replace.
- Tighten to: 40 Nm (30 ft. lbs.) plus 1/2-turn (180°).
- Automatic Transaxle:
- Always Replace.
- Tighten to: 44 Nm (30 ft. lbs.) plus 1/4-turn (90°).

Bolt (16)
- Thread bolts in hand-tight before tightening crankshaft main bearing caps.