Curiosii for ever!: Car repair manuals for everyone.

Leak Detection Solenoid: Service and Repair




EVAP Canister Vent Shut Valve Replacement

1. Remove the trunk front trim panel Interior Trim Removal / Installation - Trunk Area.

2. Remove the access panel (A) from the floor.






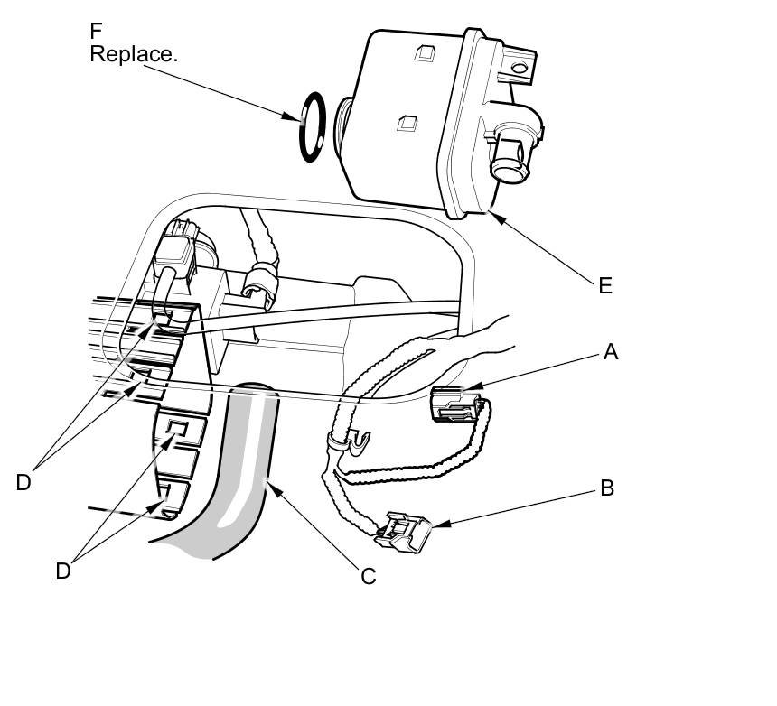
3. Disconnect the EVAP canister vent shut valve connector (A), FTP sensor connector (B), and the hose (C).





4. Pry the lock tabs (D) outward, and remove the EVAP canister vent shut valve (E).

NOTE: Be careful not to damage the lock tabs.

5. Install the parts in the reverse order of removal with a new O-ring (F).

NOTE: Do not coat the new O-ring with oil or other lubricants.