Curiosii for ever!: Car repair manuals for everyone.

Transfer Assembly Reassembly




Transfer Assembly Reassembly

Special Tools Required

- Driver Handle, 40 mm I.D. 07746-0030100
- Driver Handle, 15 x 135L 07749-0010000
- Attachment, 65 mm 07JAD-SH30100
- Flange Holder 07XAB-0010101
- Attachment, 78 x 80 mm 07NAD-PX40100

NOTE:

- While reassembling the transfer assembly:
- Check and adjust the transfer gear tooth contact.
- Measure and adjust the transfer gear backlash.
- Check and adjust the tapered roller bearing starting torque.
- Coat all parts with transfer fluid (hypoid gear oil) during reassembly.
- Replace the tapered roller bearing and the tapered roller bearing outer race as a set if either part is replaced.
- Replace the transfer hypoid drive gear and the transfer output shaft (hypoid gear) as a set if either part is replaced.
- To prevent damage to the transfer housing, always use soft jaws or equivalent materials between the transfer housing and the vise.

1. Select the 40 mm thrust shim if the transfer output shaft (hypoid gear) is replaced. Calculate the thickness of the 40 mm thrust shim using the following formula, and select the shim from the following table.









NOTE: The number on the transfer output shaft (hypoid gear) is shown in 1/100 mm.





THRUST SHIM, 40 mm





2. Select the 40 mm thrust shim if the tapered roller bearing on the transfer output shaft (hypoid gear) is replaced. Measure the thickness of the replacement bearing and the existing bearing, and calculate the difference of the bearing thickness. Adjust the thickness of the existing 40 mm thrust shim by the amount of difference in bearing thickness, and select the replacement 40 mm thrust shim.

3. Install the 40 mm thrust shim (A) on the transfer output shaft (hypoid gear) (B), then install the tapered roller bearing (C) using the 40 mm driver handle and a press.






4. Place the tapered roller bearing (A) on the tapered roller bearing outer race of the companion flange side of the transfer housing, and install a new oil seal (B).






5. Drive the oil seal securely in the transfer housing using the driver handle and the 65 mm attachment.






6. Install the transfer output shaft (hypoid gear) (A) in the transfer housing (B). Do not install the transfer spacer and the thrust washer on the transfer output shaft (hypoid gear).






7. Install the companion flange (A), the conical spring washer (B) (in the direction shown), and a new locknut (C) on the transfer output shaft (hypoid gear) (D). Do not install the O-ring and the back-up ring.






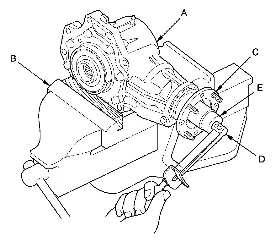
8. Secure the transfer housing (A) in a bench vise (B) with soft jaws.





9. Install the flange holder on the companion flange.

10. Tighten the locknut while measuring the starting torque of the transfer output shaft (hypoid gear) so the starting torque is within 1.15-1.71 Nm (11.7-17.4 kgf.cm, 10.2-15.1 lbf.in). Do not stake the locknut in this step.

11. Remove the flange holder.

12. Apply Prussian Blue to both sides of the transfer hypoid drive gear teeth lightly and evenly.

13. Install the tapered roller bearing (A), the 25 mm thrust shim (B), and the transfer drive gear-shaft assembly (C) in the transfer housing (D).





14. Install the transfer cover (E), and secure it with the bolts. Do not install the O-ring on the transfer cover.

15. Rotate the companion flange in both directions until the transfer gears rotate one full turn in both directions.

16. Set a dial indicator (A) on the transfer companion flange (B); position the dial indicator tip (C) on the top of the bolt (D).





17. Measure transfer gear backlash.






18. Remove the transfer cover and the transfer hypoid drive gear/shaft assembly, and check the transfer hypoid drive gear tooth contact pattern.






19. If the backlash measurement is out of standard, adjust the backlash with the 40 mm thrust shim, and recheck. Do not use more than two 40 mm thrust shims to adjust the backlash.

20. If the transfer gear tooth contact is incorrect, adjust the tooth contact with the 25 mm, 40 mm, or 80 mm thrust shim. Do not use more than two shims of each thrust shim to adjust the tooth contact.

- Toe Contact
Use a thinner 40 mm thrust shim to move the transfer output shaft (hypoid gear) away from the transfer hypoid drive gear. Because this movement causes the transfer gear backlash to change, move the transfer hypoid drive gear toward the transfer output shaft (hypoid gear) to adjust the transfer gear backlash as follows:
- Reduce the thickness of the 25 mm thrust shim.
- Increase the thickness of the 80 mm thrust shim by amount the 25 mm thrust shim was reduced.
- Heel Contact
Use a thicker 40 mm thrust shim to move the transfer output shaft (hypoid gear) toward the transfer hypoid drive gear. Because this movement causes the transfer backlash to change, move the transfer hypoid drive gear away from the transfer output shaft (hypoid gear) to adjust the transfer gear backlash as follows:
- Increase the thickness of the 25 mm thrust shim.
- Reduce the thickness of the 80 mm thrust shim by the amount the 25 mm thrust shim was reduced.
- Flank Contact
Use a thicker 25 mm thrust shim to move the transfer hypoid drive gear away from the transfer output shaft (hypoid gear). Flank contact must be adjusted within the limits of the transfer gear backlash. If the backlash exceeds the limits, adjust as described under Heel Contact.
- Face Contact
Use a thinner 25 mm thrust shim to move the transfer hypoid drive gear toward the transfer output shaft (hypoid gear). Face contact must be adjusted within the limits of the transfer gear backlash. If the backlash exceeds the limits, adjust as described under Toe Contact.

THRUST SHIM, 25 mm





21. Remove the transfer cover (A), the transfer hypoid drive gear/shaft assembly (B), the 25 mm thrust shim (C), and the tapered roller bearing (D) from the transfer housing (E) after adjusting the transfer gear backlash or transfer gear tooth contact.






22. Secure the transfer housing (A) in a bench vise (B) with soft jaws.





23. Install the flange holder on the companion flange, then loosen the locknut.

24. Remove the flange holder.

25. Remove the locknut (A), the conical spring washer (B), and the companion flange (C) from the transfer output shaft (hypoid gear) (D).





26. Remove the transfer output shaft (hypoid gear) from the transfer housing.

27. Install a thrust washer (A) and a new transfer spacer (B) on the transfer output shaft (hypoid gear) (C), and install them in the transfer housing (D).





28. Coat the threads of the locknut and transfer output shaft (hypoid gear) with transfer fluid (hypoid gear oil).

29. Install the companion flange (A). Coat a new O-ring (B) with transfer fluid (hypoid gear oil), then install the O-ring, the back-up ring (C), a new conical spring washer (D), and a new locknut (E) on the transfer output shaft (hypoid gear) (F). Install the conical spring washer in the direction shown.






30. Secure the transfer housing (A) in a bench vise (B) with soft jaws.





31. Install the flange holder on the companion flange.

32. Tighten the locknut while measuring the starting torque of the transfer output shaft (hypoid gear) so the starting torque is within 1.15-1.71 Nm (11.7-17.4 kgf.cm, 10.2-15.1 lbf.in).





NOTE:

- Rotate the companion flange several times to seat the tapered roller bearings, then measure the starting torque.
- If the starting torque exceeds 1.71 Nm (17.4 kgf.cm, 15.1 lbf.in), replace the transfer spacer and reassemble the parts. Do not adjust the torque with the locknut loose.
- If the tightening torque exceeds 294 Nm (30.0 kg-m, 217 lb-ft), replace the transfer spacer and reassemble the parts.

33. Remove the flange holder.

34. Stake the locknut to a depth (A) of at least 0.7 mm(0.03 in) using a 3.5 mm punch (B). Be careful not to make a crack on the locknut when staking.






35. Install the tapered roller bearing (A), the 25 mm thrust shim (B), and the transfer hypoid drive gear/shaft assembly (C) in the transfer housing (D).





36. Temporally install the transfer cover (E) without the O-ring. Install and tighten the bolts.

37. Secure the transfer housing (A) in a bench vise (B) with soft jaws.





38. Rotate the transfer companion flange (C) several times to seat the tapered roller bearings.

39. Measure the total starting torque at the companion flange by using a torque wrench (D) and a socket (E).

40. Calculate the transfer hypoid drive gear/shaft starting torque by using the following formula.









41. Check that the calculated transfer hypoid drive gear/shaft starting torque is within the following reference value range.





- If the calculated transfer hypoid drive gear/shaft starting torque is within the reference value range, remove the transfer cover from the transfer housing, then go to step 47.

- If the calculated transfer hypoid drive gear/shaft starting torque is out of the reference value range, go to step 42.

42. Remove the bearing outer race (A) and the 80 mm thrust shim (B) from the transfer cover (C). If the tapered roller bearing outer race is press-fitted, remove the tapered roller bearing outer race by heating the transfer cover to about 212 °F (100 °C) using a heat gun (D). Do not heat the transfer cover more than 212 °F (100 °C).





43. Measure thickness of the removed 80 mm thrust shim, and select a new 80 mm thrust shim.

THRUST SHIM, 80 mm





44. Install the 80 mm thrust shim (A) and the tapered roller bearing outer race (B) in the transfer cover (C). If you heated the transfer cover, let it cool to room temperature before installing the 80 mm thrust shim.






45. Drive the tapered roller bearing outer race securely in the transfer cover using the driver handle and the 78 x 80 mm attachment so there is no clearance between the tapered roller bearing outer race, the 80 mm thrust shim, and the transfer cover.





46. After replacing the 80 mm thrust shim, recheck and make sure that the total starting torque is within specification.

47. Install a new O-ring (A) on the transfer cover (B), then install the transfer cover on the transfer housing (C).






48. Remove the filler plug (A), then refill the transfer assembly with transfer fluid (hypoid gear oil). Use an SAE 90 viscosity hypoid gear oil, API classified GL4 or GL5 only.













49. Install the filler plug with a new sealing washer (B).