Curiosii for ever!
: Car repair manuals for everyone.
Home
>>
Acura
>>
2005
>>
TSX L4-2.4L
>>
Repair and Diagnosis
>>
Powertrain Management
>>
Transmission Control Systems
>>
Diagrams
>>
Diagram Information and Instructions
>>
Ground Distribution Schematics
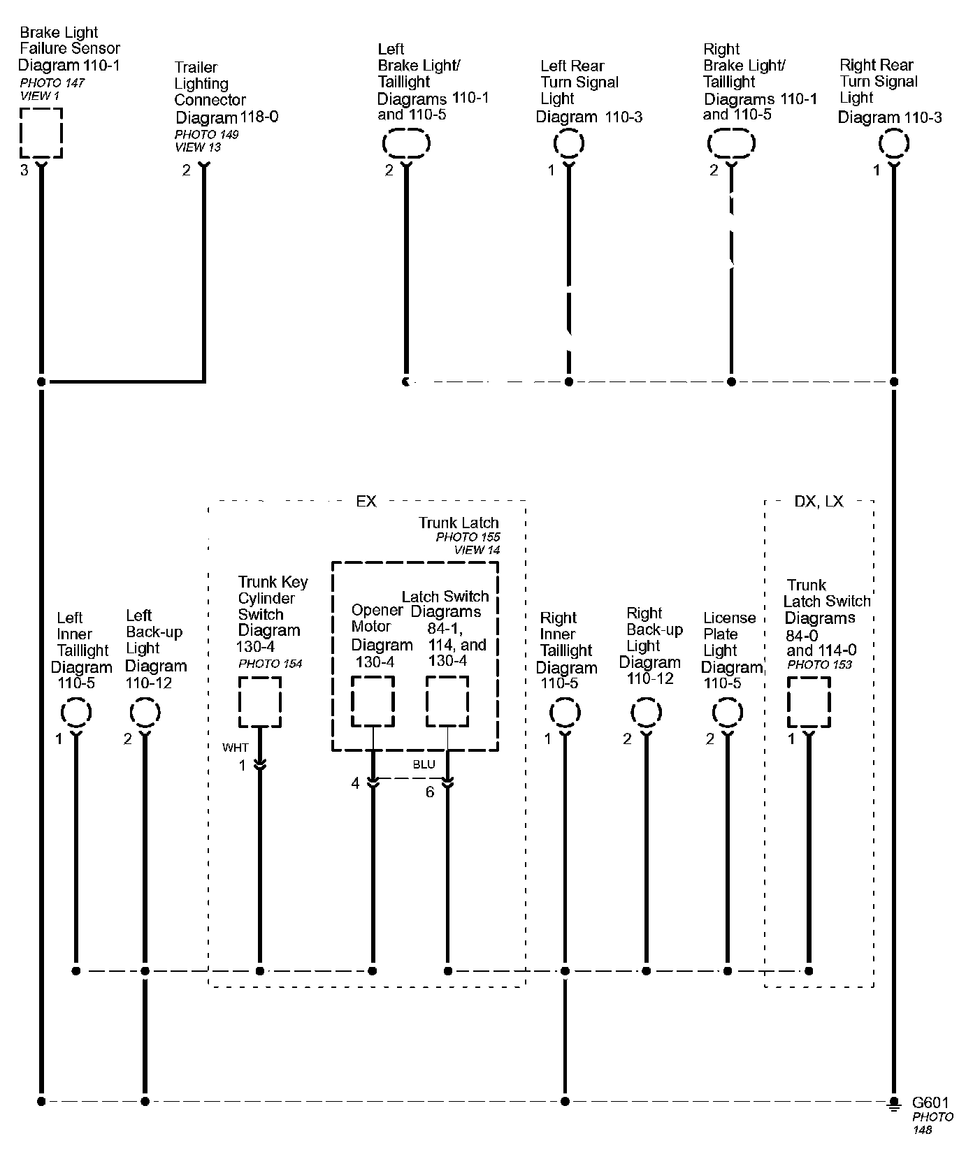
Ground Distribution Schematics
Ground Distribution Schematics
This sample Ground Distribution schematic shows all of the components that share the same ground point.