Curiosii for ever!
: Car repair manuals for everyone.
Home
>>
Acura
>>
1999
>>
RL V6-3474cc 3.5L
>>
Repair and Diagnosis
>>
Diagrams
>>
Electrical Diagrams
>>
Cooling System
>>
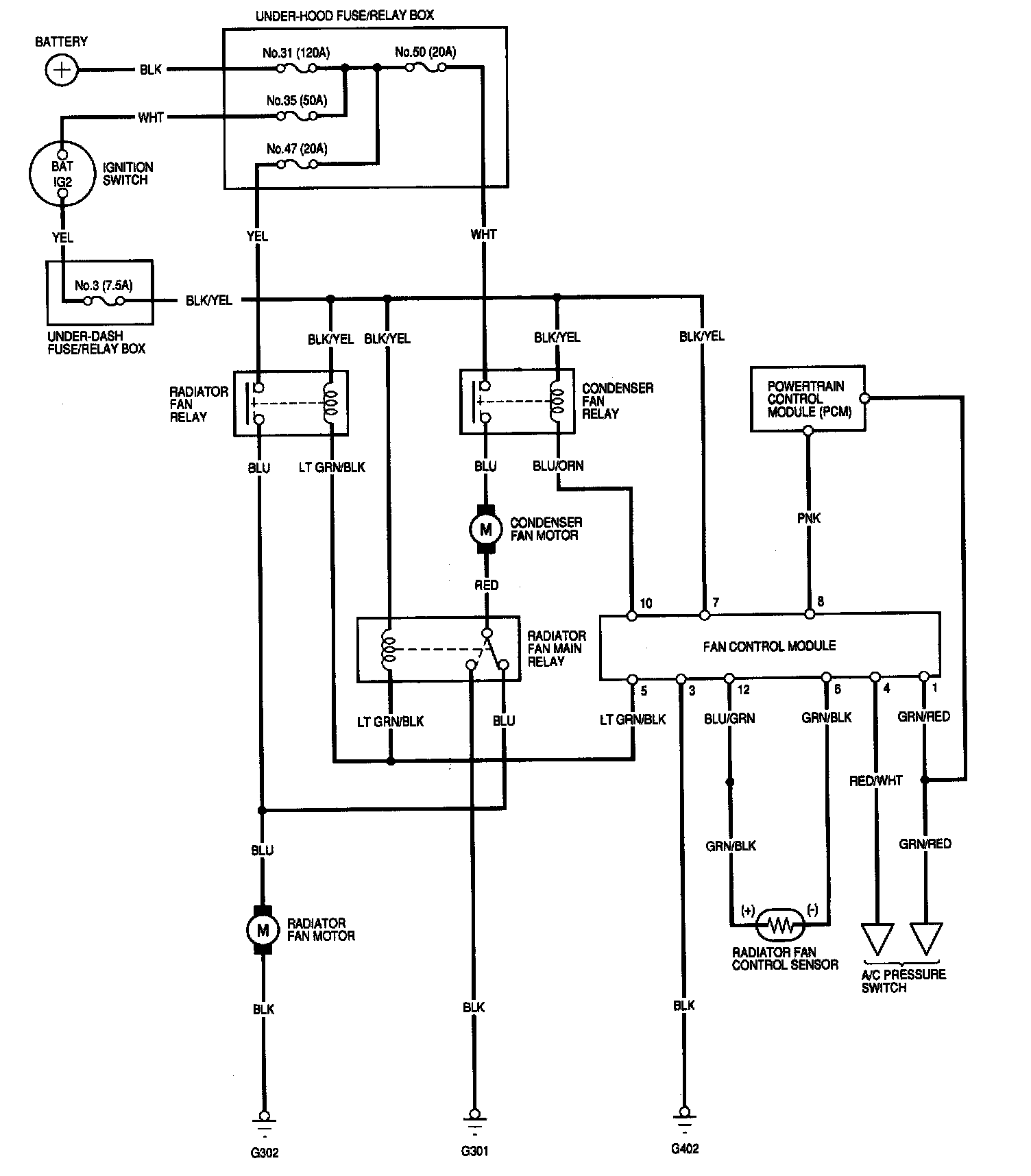
Radiator Cooling Fan Control Module
Radiator Cooling Fan Control Module
Cooling Fan Controls: