Curiosii for ever!
: Car repair manuals for everyone.
Home
>>
Acura
>>
1996
>>
RL V6-3474cc 3.5L
>>
Repair and Diagnosis
>>
Heating and Air Conditioning
>>
Ambient Temperature Sensor / Switch HVAC
>>
Testing and Inspection
>>
Diagnostic Flowchart
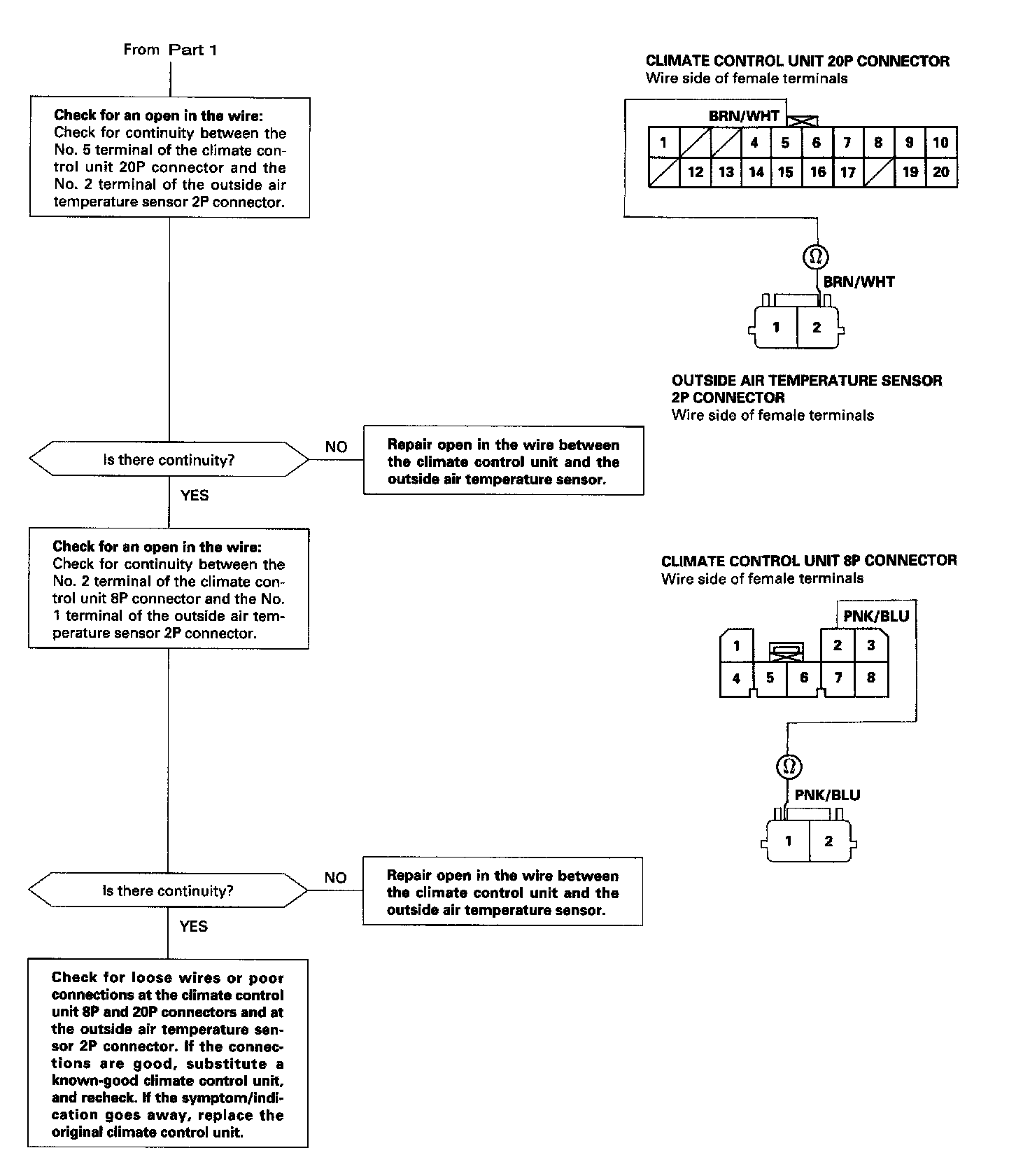
Diagnostic Flowchart
Outside Air Temperature Sensor (Part 1):
Outside Air Temperature Sensor (Part 2):