Curiosii for ever!
: Car repair manuals for everyone.
Home
>>
Acura
>>
1994
>>
Integra (GS-R) L4-1797cc 1.8L DOHC (VTEC)
>>
Repair and Diagnosis
>>
Powertrain Management
>>
Computers and Control Systems
>>
Testing and Inspection
>>
Initial Inspection and Diagnostic Overview
>>
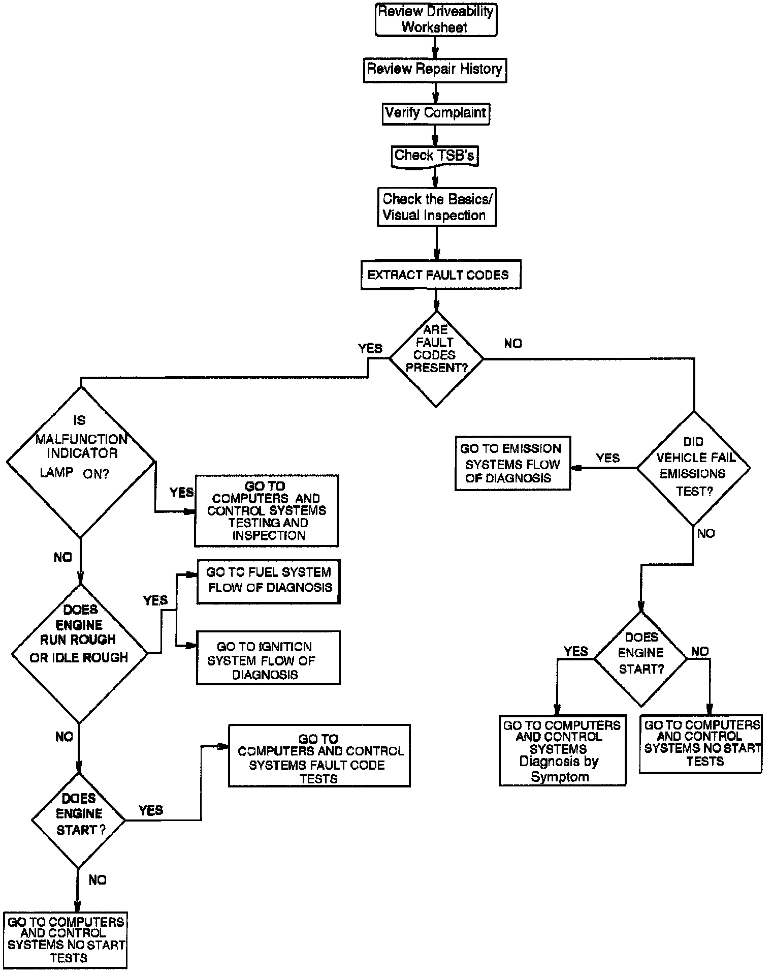
Flow of Diagnosis
Flow of Diagnosis
Flow Of Diagnosis: