Curiosii for ever!
: Car repair manuals for everyone.
Home
>>
Acura
>>
1993
>>
Integra L4-1834cc 1.8L DOHC FI
>>
Repair and Diagnosis
>>
Powertrain Management
>>
Computers and Control Systems
>>
Testing and Inspection
>>
Component Tests and General Diagnostics
>>
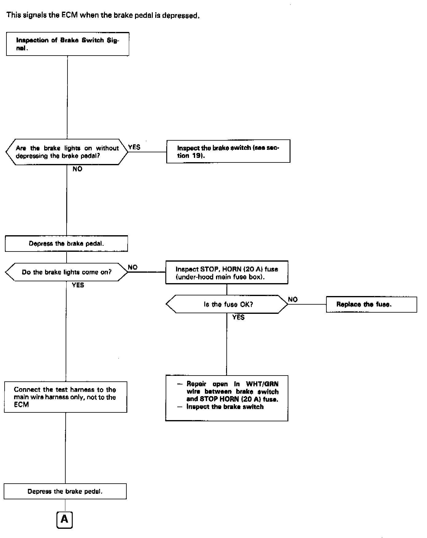
Brake Switch Signal
Brake Switch Signal
BRAKE SWITCH SIGNAL